|
АМ передатчик RAFINAD 2019 05 коротко :BEGINER
| |
| shwonder | Дата: Четверг, 2019-Май-16, 10:37 | Сообщение # 1 |
 просветленный
Группа: Модераторы
Сообщений: 3344
Статус: Offline
| В планах развития линейки АМ передатчиков было создание двухтактного передатчика , класс Д. Но немного поразмыслив , пришел к выводу : - нужно сделать передатчик который можно развивать , в зависимости от потребностей радиолюбителя. Решено сделать так : - микрофонный усилитель с учетом всех наработок за последнее время : микр усилитель + ФНЧ 6кгц+ бустер 3кгц + фазовращатель + ограничитель . Но из этого всего можно отказаться от любого каскада , или совсем не собирать или собрать позже , т.к. обязательным будет только первый микр усилитель. - модулятор по классической схеме, для снижения частоты ШИМ и удешевления в шим применил ТЛ494 + инвертор 2н7000 + драйвер 2110 + силовые транзисторы. - передатчик по схеме двухтакта , но можно собрать и однотакт класса Е , просто не запаивая второе плече. Однотакт потребует дополнительных емкостей (шунтирующие) и есть отличия в ШПТ и ФНЧ , все будет изложено на схеме. По мере роста потребностей можно допаять второе плечо и повысить выходную мощность. Точные значения напряжений токов и мощностей будут посте сборки первого устройства.
Счас нарисована схема по узлам , и печатная плата . Буду выкладывать по частям для обсуждения. Модулятор :

Выходной каскад

Входная часть, микрофонник и полифайзер

$IMAGE3$
|
| |
|
|
| igor_dzhunenko5 | Дата: Четверг, 2025-Авг-07, 12:26 | Сообщение # 526 |
|
ищущий
Группа: Пользователи
Сообщений: 86
Статус: Offline
| Наконец то проверил я драйвера AP4525GEM и NCE30NP1812K на своей плате. Температуру контролировал термопарой от мультиметра. На плате для драйверов запаяны цанговые панельки. AP4525GEM запаян на платке переходнике. а NCE30NP1812K припаян на подложку от транзистора в корпусе ТО-220. Вот фото самого "полигона"


Питание на драйвера +18 Вольт. Первый испытуемый AP4525GEM.
Частота 1750кГц Одна клетка 5 вольт.

Частота 3100 кГц

В обоих случаях драйвер за 5 минут нагрелся до 87 градусов, дольше не проверял. Нагрев существенный конечно, о чем и предупреждал kotrad78, так что этому драйверу нужен или обдув или монтаж на теплоотвод.
Следующий испытуемый NCE30NP1812K
Частота 1750 кГц, также одна клетка 5 вольт.

Частота 3100 кГц
Сообщение отредактировал igor_dzhunenko5 - Четверг, 2025-Авг-07, 12:52 |
| |
|
|
| igor_dzhunenko5 | Дата: Четверг, 2025-Авг-07, 12:33 | Сообщение # 527 |
|
ищущий
Группа: Пользователи
Сообщений: 86
Статус: Offline
| Продолжение, драйвер NCE30NP1812K , частота 3100кГц

На частоте 1750 кГц этот драйвер ,NCE30NP1812K, нагрелся до температуры 50 градусов за 8 минут и дальше в течении часа температура не подымалась. На частоте 3100 кГц температура поднялась уже до 65 градусов и дальше уже не подымалась. Если припаять этот драйвер на подложку от ТО-247 то температура нагрева думаю будет еще меньше. Вот такое сравнение.
|
| |
|
|
| valerzar1961 | Дата: Четверг, 2025-Авг-07, 22:40 | Сообщение # 528 |
 знающий
Группа: Пользователи
Сообщений: 209
Статус: Offline
| Цитата igor_dzhunenko5 (  ) Нагрев существенный конечно, о чем и предупреждал kotrad78,так что этому драйверу нужен или обдув или монтаж на теплоотвод. Свои не проверял, но они стоят на медных пластинах, а пластины прикручены к небольшим радиаторам с комповых чипов. Карбиды понятное дело нагреваются, но вентилятор справляется, с БП жрёт шармалёт 80 вольт и до 10 ампер, уже два раза приходилось ремонтировать импульсник на 48 вольт, не выдерживал.
|
| |
|
|
| igor_dzhunenko5 | Дата: Четверг, 2025-Авг-07, 23:04 | Сообщение # 529 |
|
ищущий
Группа: Пользователи
Сообщений: 86
Статус: Offline
| Цитата valerzar1961 (  ) Свои не проверял, но они стоят на медных пластинах, а пластины прикручены к небольшим радиаторам с комповых чипов Я видел то фото. Те драйвера, да на таком радиаторе, греться и не должны. У меня греются AP4525GEM они в корпусе SO-8, т.к. я их испытывал вообще без радиатора и какого либо охлаждения. В качестве экскремента.
Вот в таком виде.
Сообщение отредактировал igor_dzhunenko5 - Четверг, 2025-Авг-07, 23:07 |
| |
|
|
| valerzar1961 | Дата: Четверг, 2025-Авг-07, 23:11 | Сообщение # 530 |
 знающий
Группа: Пользователи
Сообщений: 209
Статус: Offline
| Цитата igor_dzhunenko5 (  ) они в корпусе SO-8 Согласен, у меня корпуса получше будут, меньше мороки с теплоотдачей.
|
| |
|
|
| kotrad78 | Дата: Пятница, 2025-Авг-08, 05:45 | Сообщение # 531 |
 мастер
Группа: Пользователи
Сообщений: 1083
Статус: Offline
| Цитата igor_dzhunenko5 (  ) На частоте 3100 кГц температура поднялась уже до 65 градусов Да, эти p-n пары в одном ТО-252 корпусе хорошие, наверное, одни из лучших по эффективности. Для них лучшее охлаждение - припаять сразу на печатную плату, и отвести полигоны со всех сторон. Ну, это если плату на заводе заказывать. А если самодельную делать, то можно просто на любую медную пластинку припаять. Если передатчик будет вентилироваться, то нагрев ещё меньше будет.
|
| |
|
|
| young_men | Дата: Среда, 2025-Авг-13, 15:32 | Сообщение # 532 |
 заглянувший
Группа: Пользователи
Сообщений: 14
Статус: Offline
| kotrad78, Спасибо за развернутый ответ по транзисторам. Отдельно писать не стал, дабы не флудить. Начал собирать драйвер для полевиков. 74нс74 с обвязкой и пока одну 74нс541. Скажите, пожалуйста, вот эти всплески на осциллограмме — это норма?
сигнал с выхода 74нс541

для сравнения 1МГц
 с выхода 74нс74
 И еще вопрос, на что влияет емкость конденсаторов по питанию микросхем? С27, С33, С34. Я их все поставил по 0,1 мкФ, других под рукой не было. Стоит ли параллельно добавить еще 1 и 0,47 мкФ, как на схеме? И почему там именно такие номиналы? Обычно, сколько видел разные схемы, то всегда ставят 0,1 мкФ возле ножки питания.

Сообщение отредактировал young_men - Среда, 2025-Авг-13, 15:34 |
| |
|
|
| kotrad78 | Дата: Среда, 2025-Авг-13, 15:58 | Сообщение # 533 |
 мастер
Группа: Пользователи
Сообщений: 1083
Статус: Offline
| Цитата young_men (  ) вот эти всплески на осциллограмме — это норма? А вы как измеряли показания: Вариант А) - щуп осциллографа на выход микросхемы, и земляной проводок щупа длиной ~10-15см на массу Вариант Б) - на кончик щупа осциллографа надета земляная пружинка, которая используется вместо проводка с крокодилом

Эти колебания называются ВЧ звон. Да, они в порядке вещей. Если измерять с длинным земляным крокодилом, они будут выше. Если на кончик щупа поставить земляную пружинку, будут заметно меньше. Только учтите, что пружинка имеет подлое свойство соскальзывать и делать КЗ на плате)), нужно быть аккуратным.
Так же, у вас весь монтаж "на проводках", это даже для 1МГц не годится, не говоря за 3МГц. Для начальных экспериментов сойдёт, но для конечного продукта - только печатная плата с земляным полигоном и экранировкой. Тогда этот ВЧ звон станет ещё меньше.
Конденсаторы по питанию микросхемы или выхода драйвера выполняют две роли. Первая - гасят помехи, которые микросхема или выход драйвера дают в общую питающую цепь. Вторая - выравнивают горизонтальную полку выходного сигнала. Чем меньше ESR этих конденсаторов, тем полка меандра будет ровнее. И наоборот, чем ESR выше, тем полка меандра будет кривее, наклоннее.
Если поставить SMD конденсатор формата 1206 с диэлектриком C0G, то 0.1мкФ будет достаточно, т.к. ESR у этих конденсаторов очень низкий, десятки мОм. Если же ставить китайские жёлтые капельки, как у вас, то тут картина другая.
Эти жёлтые капельки - те же самые SMD 1206 конденсаторы, просто к выводам которых припаяны ножки и всё залито жёлтой субстанцией, которая формирует корпус. Однако, диэлектрик у этих конденсаторов X7R, и ESR будет большим, единицы Ом. Поэтому, чтобы снизить ESR при использовании "капелек" и нужно их ставить параллельно несколько штук. 0.1, 0.47, 1мкф. 3 шт таких номиналов будет достаточно.
ESR - это эквивалентное сопротивление конденсатора для переменного тока. Чем ESR меньше, тем конденсатор лучше фильтрует ВЧ помехи.
Сообщение отредактировал kotrad78 - Среда, 2025-Авг-13, 16:05 |
| |
|
|
| young_men | Дата: Среда, 2025-Авг-13, 17:00 | Сообщение # 534 |
 заглянувший
Группа: Пользователи
Сообщений: 14
Статус: Offline
| kotrad78, Измерял по варианту А — щуп осциллографа на выход микросхемы и земляной проводок щупа длиной ~10–15 см на массу.Насчет монтажа: это, так сказать, тестовый образец. Меня смущало, как себя поведет LM317. Я побоялся ставить 7808, неизвестно, что за микросхемы. Накрутил 7 В, потом поднял до 7,5 В. Буду обязательно делать печатную плату, на макетке собирать даже проблемнее на самом деле. Цитата плата с земляным полигоном Это означает, что всё свободное место на плате должно быть землей?
Засунуть плату в металлическую «коробочку»? Попадалась медная фольга, достаточно плотная. Можно из нее сделать, попробовать.
По конденсаторам всё понял, спасибо! Поищу 1206 или буду ставить 3 параллельно на печатной плате.
|
| |
|
|
| shwonder | Дата: Среда, 2025-Авг-13, 17:34 | Сообщение # 535 |
 просветленный
Группа: Модераторы
Сообщений: 3344
Статус: Offline
| Цитата young_men (  ) Засунуть плату в металлическую «коробочку»? это еще зачем ? Я переделал передатчиков великое множество, и макетов и полных, и никогда ничего не экранировал.
Добавлено (2025-Авг-13, 17:35) ---------------------------------------------
Цитата young_men (  ) Скажите, пожалуйста, вот эти всплески на осциллограмме — это норма? И чем они тебя напрягают ? Скорее всего там ничего похожего нет, это из за щупов.
|
| |
|
|
| young_men | Дата: Понедельник, 2025-Авг-18, 14:03 | Сообщение # 536 |
 заглянувший
Группа: Пользователи
Сообщений: 14
Статус: Offline
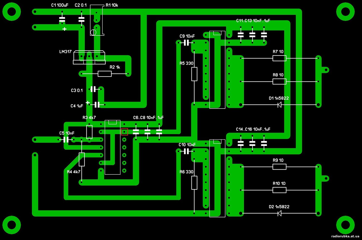
| kotrad78, shwonder, Здравствуйте. Если у вас будет свободная минута, можете, пожалуйста, посмотреть на печатную плату? Всё по схеме драйвера из шапки темы, единственное отличие — это LM317 вместо 7808 и в питании микросхем по три конденсатора (0,01 мкФ, 0,1 мкФ и 1 мкФ). Но правильно ли я развел сами дорожки? Землю, сигнальные и т. д. Опыта разводки плат нет, делал несколько раз под УНЧ и БП, и всё. Может, я где-то неправильно сделал. Ножка микросхемы 74НС74, которая обведена красным квадратом, не запаивается. У меня будут панельки, и эту ножку панельки я просто выкушу. Старался делать так, чтобы не было перемычек, только дорожки. Поэтому пришлось так провести.
Сообщение отредактировал young_men - Понедельник, 2025-Авг-18, 14:05 |
| |
|
|
| young_men | Дата: Понедельник, 2025-Авг-18, 14:55 | Сообщение # 537 |
 заглянувший
Группа: Пользователи
Сообщений: 14
Статус: Offline
| Или еще вот такой вариант. Но, боюсь, дорожки 0,5 мм плохо пропечатаются ЛУТом.
Сообщение отредактировал young_men - Понедельник, 2025-Авг-18, 15:13 |
| |
|
|
| shwonder | Дата: Понедельник, 2025-Авг-18, 17:22 | Сообщение # 538 |
 просветленный
Группа: Модераторы
Сообщений: 3344
Статус: Offline
| Цитата young_men (  ) Но, боюсь, дорожки 0,5 мм плохо пропечатаются ЛУТом так сделай дорожки 2мм, что мешает ?
Цитата young_men (  ) Старался делать так, чтобы не было перемычек, только дорожки. Поэтому пришлось так провести. и что это дает ? Лучше запаять пару перемычек, чем гадюк рисовать.
Цитата young_men (  ) это LM317 вместо 7808 тоже совсем не понятен смысл. Что невозможно купить 7808 ?
|
| |
|
|
| kotrad78 | Дата: Понедельник, 2025-Авг-18, 18:27 | Сообщение # 539 |
 мастер
Группа: Пользователи
Сообщений: 1083
Статус: Offline
| Цитата young_men (  ) Или еще вот такой вариант. Этот вариант лучше, но, совсем не годен.
1. Земляные дорожки под микросхемами должны быть максимально толстыми. Это важно.
2. В связке "драйвер - транзистор" есть такое понятие, как токовая петля. То есть путь, который сигнал проходит по пути: выход микросхемы драйвера --> затворный резистор --> затвор-исток внутри транзистора --> исток транзистора масса --> масса - минусовой вывод микросхемы драйвера.
Посмотрите, какая огромная токовая петля у вас вышла для верхнего транзистора:
Переделайте плату, чтобы токовые петли "драйвер - затвор" были максимально короткими. Если будете делать плату вручную, попробуйте спроектировать её с двух сторон.
На лицевой стороне основные дорожки. Задняя сторона - полностью масса. Например, покрасьте тёмным цапон-лаком полностью всю заднюю сторону платы. После того, как лак высохнет, удалите лак у ножек деталей, которые не должны подключаться к массе. После травления задняя плата у вас будет экраном. К нему, кстати можно и токовую петлю подвести.
|
| |
|
|
| young_men | Дата: Понедельник, 2025-Авг-18, 18:56 | Сообщение # 540 |
 заглянувший
Группа: Пользователи
Сообщений: 14
Статус: Offline
| kotrad78, про земляные дорожки понял, спасибо. Сделаю шире. А вот по поводу токовой петли не совсем. Почему ток не пойдёт по более короткому пути? (Красная линия)
|
| |
|
|
|