|
АМ передатчик RAFINAD 2019 05 коротко :BEGINER
| |
| shwonder | Дата: Четверг, 2019-Май-16, 10:37 | Сообщение # 1 |
 просветленный
Группа: Модераторы
Сообщений: 3344
Статус: Offline
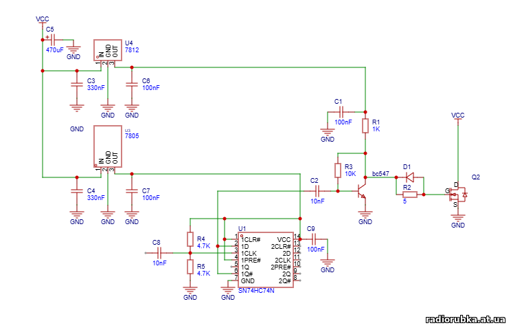
| В планах развития линейки АМ передатчиков было создание двухтактного передатчика , класс Д. Но немного поразмыслив , пришел к выводу : - нужно сделать передатчик который можно развивать , в зависимости от потребностей радиолюбителя. Решено сделать так : - микрофонный усилитель с учетом всех наработок за последнее время : микр усилитель + ФНЧ 6кгц+ бустер 3кгц + фазовращатель + ограничитель . Но из этого всего можно отказаться от любого каскада , или совсем не собирать или собрать позже , т.к. обязательным будет только первый микр усилитель. - модулятор по классической схеме, для снижения частоты ШИМ и удешевления в шим применил ТЛ494 + инвертор 2н7000 + драйвер 2110 + силовые транзисторы. - передатчик по схеме двухтакта , но можно собрать и однотакт класса Е , просто не запаивая второе плече. Однотакт потребует дополнительных емкостей (шунтирующие) и есть отличия в ШПТ и ФНЧ , все будет изложено на схеме. По мере роста потребностей можно допаять второе плечо и повысить выходную мощность. Точные значения напряжений токов и мощностей будут посте сборки первого устройства.
Счас нарисована схема по узлам , и печатная плата . Буду выкладывать по частям для обсуждения. Модулятор :

Выходной каскад

Входная часть, микрофонник и полифайзер

$IMAGE3$
|
| |
|
|
| kotrad78 | Дата: Понедельник, 2025-Авг-18, 19:12 | Сообщение # 541 |
 мастер
Группа: Пользователи
Сообщений: 1083
Статус: Offline
| Цитата young_men (  ) Сделаю шире. Посмотрите фотографии Игоря, 526 сообщение, недавно было. Вот так же сделайте плату, по такой же технологии. Землю везде, сверху и снизу, тогда токовая петля будет минимальной.
|
| |
|
|
| igor_dzhunenko5 | Дата: Вторник, 2025-Авг-19, 12:48 | Сообщение # 542 |
|
ищущий
Группа: Пользователи
Сообщений: 86
Статус: Offline
| young_men,
Вот мой окончательный файл платы. Ошибок нет.
|
| |
|
|
| young_men | Дата: Понедельник, 2025-Авг-25, 10:35 | Сообщение # 543 |
 заглянувший
Группа: Пользователи
Сообщений: 14
Статус: Offline
| Цитата shwonder (  ) невозможно купить 7808 ? микросхем не очень много, и не известно какого качества. тем более я пока хочу поставить irf510, возможно им и 6-7в хватит чтобы полностью открыться.Добавлено (2025-Авг-25, 10:37) --------------------------------------------- igor_dzhunenko5, Спасибо большое! Обратная сторона это сплошной слой земли? И где выводные компоненты паяются протравлено вокруг ножек? (чтобы на массу не замкнуло)
|
| |
|
|
| shwonder | Дата: Понедельник, 2025-Авг-25, 12:07 | Сообщение # 544 |
 просветленный
Группа: Модераторы
Сообщений: 3344
Статус: Offline
| Цитата young_men (  ) тем более я пока хочу поставить irf510, возможно им и 6-7в хватит чтобы полностью открыться. плохая идея. А 6-7в им точно не хватит, транзисторы не будут открываться полностью, и не получится получить нужный ток. Но, если хочется - пробуйте, я о том , что б вы били готовым к отрицательному результату.
|
| |
|
|
| young_men | Дата: Понедельник, 2025-Авг-25, 13:18 | Сообщение # 545 |
 заглянувший
Группа: Пользователи
Сообщений: 14
Статус: Offline
| shwonder, плохая идея использовать IRF510? Есть еще 520-е, IRFP240, 250 и STW20NK50Z. Или вы про 5–6 вольт?
|
| |
|
|
| kotrad78 | Дата: Понедельник, 2025-Авг-25, 13:56 | Сообщение # 546 |
 мастер
Группа: Пользователи
Сообщений: 1083
Статус: Offline
| Цитата young_men (  ) возможно им и 6-7в хватит чтобы полностью открыться. Все транзисторы, которые вы перечислили относятся к стандартным кремниевым мосфетам. Фактически все они одинаковые по напряжению затвора (Vgs) и полностью открываются от 10В на затворе:

Если подавать выше 10В, то транзистор сильнее уже не откроется, зато будет лишний перегрев затвор-истока и лишний, в итоге нагрев транзистора. Обычно кремниевым транзисторам подают на затвор сигнал 12В, просто для удобства драйверов, т.к. 12В - стандартное для большинства схем питание.
Если подавать меньше 10В, транзистор будет открываться не полностью. Сопротивление его перехода сток-исток будет сильно расти, что приведёт к повышенному нагреву мосфета.
8В - это самый минимум, который, "закрыв глаза" можно подавать на затвор кремниевых мосфетов.
|
| |
|
|
| young_men | Дата: Понедельник, 2025-Авг-25, 15:22 | Сообщение # 547 |
 заглянувший
Группа: Пользователи
Сообщений: 14
Статус: Offline
| kotrad78, теперь понятно, почему у меня 510-й грелся)) я смещение 4,5–5 В подавал. Хотя там и класс А был... Ну не суть, про напряжение понял, спасибо! А можно еще вопрос один задать, может глупый но всё же. Почему нельзя использовать обычный транзистор вместо 74НС541? Подать на него 12 В и не париться. Какой-нибудь КТ3102 или BC547. Разве он не будет работать на частотах несколько мегагерц? накидал примерную схему
|
| |
|
|
| kotrad78 | Дата: Понедельник, 2025-Авг-25, 16:33 | Сообщение # 548 |
 мастер
Группа: Пользователи
Сообщений: 1083
Статус: Offline
| Цитата young_men (  ) Почему нельзя использовать обычный транзистор вместо 74НС541? Подать на него 12 В и не париться. Нет, это так работать не будет.
Для управления силовым мосфетом ему на затвор нужно подавать меандр, то есть прямоугольный сигнал.
1. Что такое прямоугольный сигнал? Это значит, что напряжение на затворе силового транзистора должно мгновенно подняться от 0 до, ну, например 12В. Рассмотрим вашу схему для примера. При каких условиях на затворе силового транзистора будет мгновенно 12В? Когда BC547 мгновенно закроется. Он может мгновенно закрыться на частоте 3МГц? Может.
2. Идём дальше, транзистор BC547 закрыт. Затвор силового мосфета подключается к +12В шине питания через 1кОм резистор R1 и затворный резистор R2. При этом, затвор-исток силового мосфета можно рассматривать как конденсатор, ёмкостью в среднем 1000пф. Сможет ли конденсатор 1000пф мгновенно зарядиться до 12В через резистор 1005 Ом?
Нет. Не сможет. Скажем так, нам нужно, чтобы "конденсатор" затвора зарядился за время, достаточное для работы на 3МГц. Это примерно 20-30нс. Однако, при 1кОм резисторе R1, это время будет в 1000 раз больше, 20 микросекунд:

Таким образом, затвор нашего силового полевика не сможет зарядиться для работы на 3МГц. Назревает вопрос. А что если 1кОм резистор уменьшить? Да, это можно, но его сопротивление нужно уменьшать до единиц Ом. И в этом случае BC547 просто сгорит по превышению тока коллектор-эмиттер. Но, это пол беды.
3. "Конденсатору" затвора нужно не только быстро заряжаться. Но и быстро разряжаться, чтобы меандр был "квадратным". То есть, чтобы фронты сигнала на частоте 3МГц были вертикальными. Транзистор BC547 открывается, чтобы разрядить затвор. Но, заряженный затвор встречает на своём пути коллектор-эмиттерный переход BC547, который имеет сопротивление несколько десятков Ом. Это уже лучше, чем 1кОм, но, всё равно не достаточно для быстрого разряда затвора.
Чтобы ещё проще было понять. Нам нужно быстро заряжать затвор силового мосфета и быстро разряжать, с частотой 3МГц. Биполярные транзисторы не способны на такую работу. На такую работу способны только другие полевые транзисторы, которые стоят внутри 74HC541 микросхемы и других, специализированных драйверах.
Сообщение отредактировал kotrad78 - Понедельник, 2025-Авг-25, 16:34 |
| |
|
|
| igor_dzhunenko5 | Дата: Понедельник, 2025-Авг-25, 20:49 | Сообщение # 549 |
|
ищущий
Группа: Пользователи
Сообщений: 86
Статус: Offline
| Цитата young_men (  ) Обратная сторона это сплошной слой земли?
Сплошной слой "земли", это верхний, со стороны деталей. С верхней стороны , со стороны деталей, отверстия нужно раззенковать, кроме тех мест где нужна масса. Там ножки деталей пропаиваются с двух сторон.
|
| |
|
|
| kotrad78 | Дата: Воскресенье, 2025-Ноя-09, 06:50 | Сообщение # 550 |
 мастер
Группа: Пользователи
Сообщений: 1083
Статус: Offline
| Цитата olegby3838 (  ) Кто разведет ПП ? Я попробую. В последнее время сделал уже 3 разных микрофонных усилителя, и то одно не понравилось, то другое. Попробую теперь этот вариант с небольшими моими доработками.
Чёрные кубики на фото, это подстроечники, просто в программе не было их 3D моделей.
 Добавлено (2026-Янв-28, 07:47) ---------------------------------------------
Цитата olegby3838 (  ) Кто разведет ПП ? Немного подкорректировал схему, собрал на смд элементах, в работе понравилось, все подробности выложил в новом форуме: https://radiorubka.net/thread-19.html
|
| |
|
|
|