|
AM-SSB приемник Мастер 2025
| |
| US5EVD | Дата: Среда, 2025-Май-07, 15:29 | Сообщение # 16 |
 мудрец
Группа: Модераторы
Сообщений: 1225
Статус: Offline
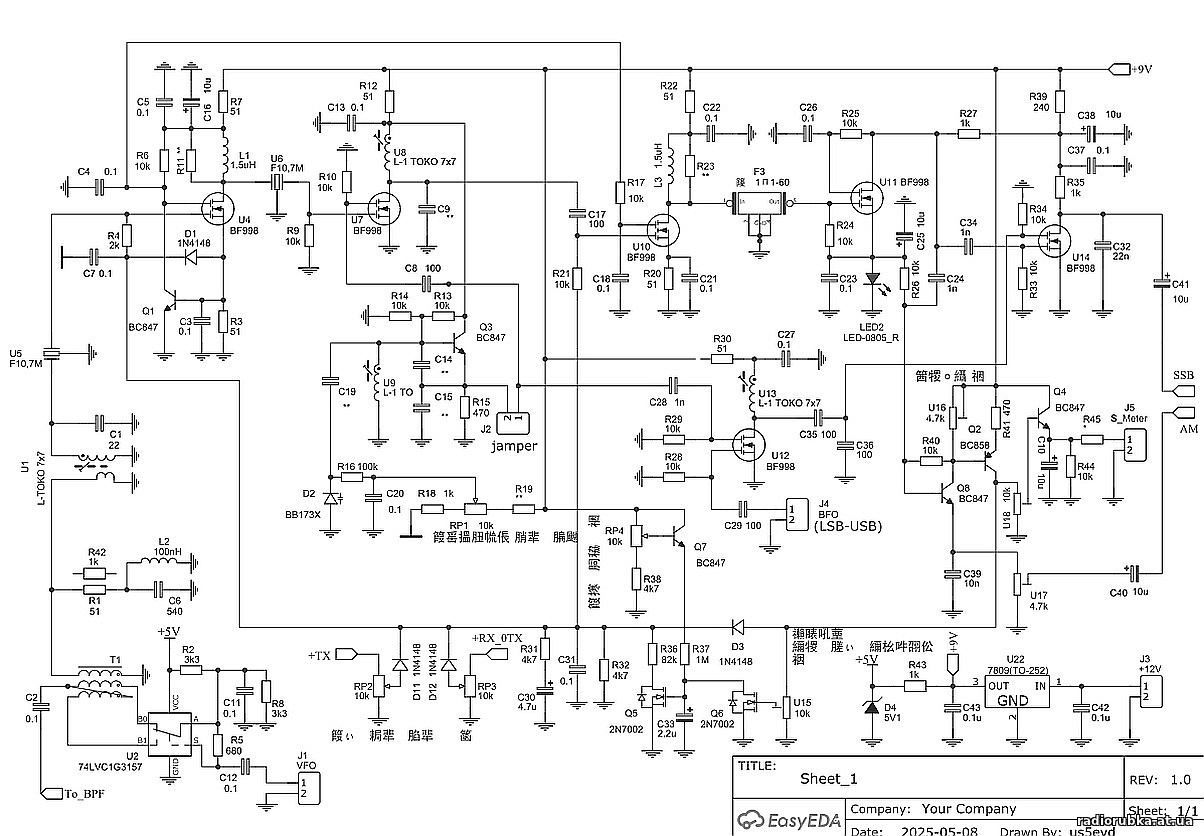
| Вот, глянул на схему и вспомнил, на основной схеме не хватает узла блокировки при передаче и самоконтроля, как в первом "Мастере АМ"
|
| |
|
|
| olegby3838 | Дата: Среда, 2025-Май-07, 22:02 | Сообщение # 17 |
 продвинутый
Группа: Пользователи
Сообщений: 272
Статус: Offline
| US5EVD, Да хоть крыло от японского самолета... Вместе с 9В стабилизатором. (0,1 мкФ на входе добавлю) Указанный тип 100мА в корпусе SOT89. В корпусе ТО-92 всего 45мА, вроде как запаса нет...

Можно даже на рассыпухе его сделать, например так: Какой страшный Гуливер получился
Сообщение отредактировал olegby3838 - Среда, 2025-Май-07, 22:26 |
| |
|
|
| olegby3838 | Дата: Четверг, 2025-Май-08, 08:41 | Сообщение # 18 |
 продвинутый
Группа: Пользователи
Сообщений: 272
Статус: Offline
| Недавно нашел неплохую модель BF998 для Мультисима и решил наглядно показать разницу между его классическим включением и с дополнительным стабилизирующим биполяром. На всех картинках слева и справа - вход абсолютно одинаков.
1. Для начала, максимальное усиление.

Разница небольшая, классика чуть проигрывает в усилении, токи тоже мало отличаются.
2. Снижаем усиление сколько получится.

Классика - 17дБ, ток упал с 9,6мА до 1мА, линейность упала, дальше только хуже... С биполяром - 53дБ, ток возрос с 11мА до 12,5мА, линейность не изменилась.
3. Эксперимент по неубиваемости.

Смотрите все сами.
Добавлено (2025-Май-08, 13:39) --------------------------------------------- Решил упростить схему формирователя АРУ по прототипу SWшек. Вот что получилось:
|
| |
|
|
| olegby3838 | Дата: Четверг, 2025-Май-08, 14:36 | Сообщение # 19 |
 продвинутый
Группа: Пользователи
Сообщений: 272
Статус: Offline
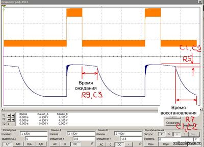
| Для начала был смоделирован генератор "входного сигнала", схемка слева, на графике он желтый, сверху. Частота заполнения выбрана 300Гц, что бы видеть пульсации. Полторы секунды пауза, около 0,5 сек. сигнал.

Все как бы работает, выбросов нет, пульсации в норме, до исходного состояния напряжение АРУ немного не доходит, (не доходит потому, что на эмиттере Q1 напряжение будет всегда выше базового на 0,6 В) но... Самое главное, восстановление усиления будет долго и сильно плавно. Эта скорость определяется постоянной времени С7, R8. Я привык к другому алгоритму.

После пропадания входного сигнала, АРУ не сразу начинает отпускать, а ждет некоторое время, (определяется переменником Скорость АРУ), потом быстро восстанавливается. Работа АРУ в SSB по этому алгоритму мне нравится больше, чем во многих буржуйских трансиверах. Добавляю небольшие пояснения, что от чего зависит.

На практике, скорость АРУ (время ожидания) примерно равны : 100_300 мСек - быстрая 3_5 Сек - медленная Время восстановления - 300_500 мСекДобавлено (2025-Май-09, 09:01) --------------------------------------------- По результатам, внес небольшие изменения в схему формирователя АРУ.
Сообщение отредактировал olegby3838 - Четверг, 2025-Май-08, 15:56 |
| |
|
|
| olegby3838 | Дата: Пятница, 2025-Май-09, 09:10 | Сообщение # 20 |
 продвинутый
Группа: Пользователи
Сообщений: 272
Статус: Offline
| 1. Что бы в регуляторе скорости АРУ можно было использовать распространенные резисторы 4,7_47кОм вместо довольно редких 1мОм, поставил повторитель на биполяре. 2. Первый транзистор разрядного канала АРУ заменил на 2N7000, он исключает нагрузку на предыдущий каскад. Это улучшит согласование и температурную стабильность. + экономия 1 резистора 

При указанных на схеме номиналах, пределы регулировки времени отпускания АРУ составит от 400мСек до 2_2,5 сек 3. Убрал подстройку уровня НЧ SSB сигнала, он будет чуть меньше АМ, поэтому для выравнивания будет достаточно одного. 4. Вывел отдельно питание SSB детектора и генератора, при АМ они не нужны, зато это исключит ненужные наводки. Питание для SSB можно подключать синтезатором или с передней панели.
------------------ По идее, можно макетировать. Может кто описки или ошибки увидит. Рассмотрю разумные предложения.
Сообщение отредактировал olegby3838 - Пятница, 2025-Май-09, 19:22 |
| |
|
|
| olegby3838 | Дата: Пятница, 2025-Май-09, 19:58 | Сообщение # 21 |
 продвинутый
Группа: Пользователи
Сообщений: 272
Статус: Offline
| Для тех, кто не собирал SSB приемники. Формирователь АРУ АМ приемника, проще пареной репы, цепь ОС замыкается по уровню несущего сигнала. В SSB несущей нет, там постоянно "прыгает" полезный сигнал, поэтому схема формирователя значительно сложнее. Мало сигнал просто выпрямить и сгладить, нужно еще обеспечить быстрое восстановление в нужное время. Именно для этого и стоит дополнительный канал с ключом разрядки основного фильтра АРУ. На выходе основного фильтра вместо одиночного конденсатора, стоит RC цепочка. Тоже не просто так... Смотрим на картинку:

Эта цепочка сглаживает переходной процесс при ОС. Ведь АРУ это ОС чистой воды. Эксперимент на картинке был сделан при разработке одного из НЧ компрессоров, это тоже ОС. Номиналы RC цепочки поэтому отличаются.
---------------------------------------------------------------- Ну и как немного не похвастаться  При одних и тех же условиях, на одном "стенде" с интервалом 5 минут проверялась работа АРУ 2х трансиверов. В первом случае - цифровая обработка, во втором - обычная рассыпуха.

Сохранились аудио записи этих экспериментов.
Сообщение отредактировал olegby3838 - Пятница, 2025-Май-09, 20:19 |
| |
|
|
| olegby3838 | Дата: Понедельник, 2025-Май-12, 10:34 | Сообщение # 22 |
 продвинутый
Группа: Пользователи
Сообщений: 272
Статус: Offline
| Кто-то хотел МИКС на ADG774, вот даже 2 варианта, простой и чуть сложнее. У второго параметры будут чуть лучше.


Если в синтезаторе уже есть +5В, то на МИКСе их можно не ставить.
Саша US5EVD пообещал дать схему своего варианта на какой-то МС. Ждем...
|
| |
|
|
| olegby3838 | Дата: Понедельник, 2025-Май-12, 11:03 | Сообщение # 23 |
 продвинутый
Группа: Пользователи
Сообщений: 272
Статус: Offline
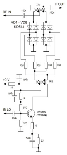
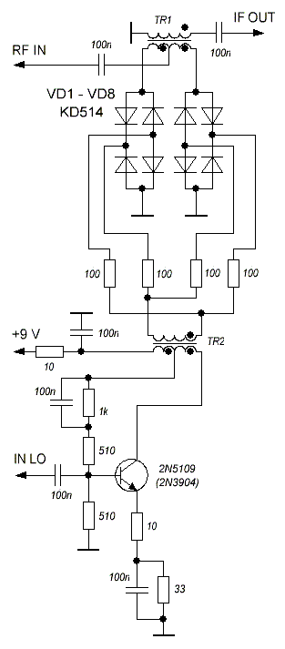
| Если делать диодный смеситель, тогда такой:
|
| |
|
|
| igor_dzhunenko5 | Дата: Понедельник, 2025-Май-12, 11:44 | Сообщение # 24 |
|
ищущий
Группа: Пользователи
Сообщений: 86
Статус: Offline
| olegby3838, Что вы скажете о таком варианте смесителя ?
|
| |
|
|
| olegby3838 | Дата: Понедельник, 2025-Май-12, 16:53 | Сообщение # 25 |
 продвинутый
Группа: Пользователи
Сообщений: 272
Статус: Offline
| igor_dzhunenko5,
Пока ничего, я его не паял. Эту схему давно видел, но не знаю никого, кто бы ее повторил. Немного напрягает колл. трансов и то, что ключи работают последовательно с полезным сигналом, (в приведенных мною и Сашей схемах, они привязаны к общему проводу) а это предполагает бОльшую вероятность пролаза сигнала синтеза.
US5EVD,
МИКС на основной плате приемника не нужен. Не нужно никакой к ней привязывать. Схема и плата ТОЛЬКО отдельно. R42 - ? R4 - со звездочкой, это нагрузка U5 , возможно будет больше. R9 - тоже, только U6. R24 - тоже для F3 R32 - 3_4,7 мОм !!! R39 - 51 Ом (240 Ом остался от предыдущей схемы для питания низкоВольтной МС) U17 - 10кОм
Я могу иметь свое мнение? Твой новый кад - отстой!!! Что значит подстроечные резисторы U, это уже не резисторы? Индуктивности тоже U , а не L как было и должно быть! Глаз не радуют транзисторы без кружков. Они замыливаются в общей схеме. Понты. Где общепринятое обозначение общего провода?
В общем классика Оркада рулит на 100%. Посмотри, как легко и понятно читается.

Сообщение отредактировал olegby3838 - Вторник, 2025-Май-13, 07:52 |
| |
|
|
| olegby3838 | Дата: Понедельник, 2025-Май-12, 19:01 | Сообщение # 26 |
 продвинутый
Группа: Пользователи
Сообщений: 272
Статус: Offline
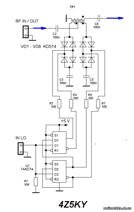
| Еще вариант простого диодного смесителя:
Сообщение отредактировал olegby3838 - Понедельник, 2025-Май-12, 19:02 |
| |
|
|
| olegby3838 | Дата: Вторник, 2025-Май-13, 12:32 | Сообщение # 27 |
 продвинутый
Группа: Пользователи
Сообщений: 272
Статус: Offline
| Могу предложить продвинутую схему НЧ тракта приемника полностью на рассыпухе. От очень неплохой, как в Мастере АМ, она отличается прежде всего повышенным R выхода, что снижает искажения динамической головки в АС. Низким собственным К гармоник. При нагрузке 4 Ома, MS14 показывает: 1W - 0,002%, 3W - 0,01%, 5W - 0,1% Повышенная мощность при питании от низкоВольтного питания обеспечивается меньшим напряжением насыщения примененных выходных транзисторов в ВК. Можно ставить TIP41, TIP42 или их аналоги. (при использовании четверки BC547, BC557, BD130, BD140, будет только 4W) Запас по мощности всегда должен быть, он практически убирает искажения на пиках, которые могут превышать средний уровень в несколько раз. Тембр блок в таком варианте ИТУНа не нужен, т.к. высокие поднимутся за счет повышенного R выхода, а низкие, за счет частотнозависимой цепи ОС по току, которая ограничивается вниз С36.
Фишкой схемы является одновременная реализация ОС -6дБ в предоконечный каскад (через R21) и одновременно Вольтодобавка (С31, R8, R20) для каскада на U1.
При желании, предусилитель с ФНЧ можно сделать на одном сдвоенном ОУ, это не принципиально. Схемку выложу.

Сообщение отредактировал olegby3838 - Вторник, 2025-Май-13, 13:08 |
| |
|
|
| olegby3838 | Дата: Вторник, 2025-Май-13, 13:56 | Сообщение # 28 |
 продвинутый
Группа: Пользователи
Сообщений: 272
Статус: Offline
| Вот самый легкий вариант НЧ тракта. Проще пареной репы...  Тем не менее он будет неплохо работать, в любом случае лучше, чем баловство на LM386

-------------------- Похоже эту тему никто не смотрит Простояла кучу времени картинка ошибкой, никто не заметил, не поправил...
Сообщение отредактировал olegby3838 - Вторник, 2025-Май-13, 22:32 |
| |
|
|
| olegby3838 | Дата: Среда, 2025-Май-14, 11:18 | Сообщение # 29 |
 продвинутый
Группа: Пользователи
Сообщений: 272
Статус: Offline
| На закуску самый хитрый НЧ тракт, это когда дешево, сердито и функционально!
Высокое R выхода неплохая штука, но не всегда может быть удобна из-за того, что нагрузка АС не сидит на общем проводе, а разъем уже прикручен и от металл. корпуса его приходится изолировать... В начале 2000х, номера уже не помню, а Радиохобби был описан принцип, как можно это неудобство обойти. Датчик тока можно перенести в горячий конец нагрузки. На схеме R5.

По такому принципу можно включить TDA2003, еще 2009 году я макетировал на ней ИТУН. Она великолепно работает

А вот и сама схема:

Каскад на 1м ОУ это ФНЧ с частотой среза около 6 кГц обладающий усилением +18дБ Каскад на 2м ОУ - ФВЧ с переключаемой частотой среза. Полная полоса снизу от 50Гц или узкая с 300Гц, только для информационной речи. Выгладит это так:

+5_9В - широкая 0В - узкая R33, C29 убирают искажения при широкой полосе. К гармоник предусилителя не превышает 0,002%
В самом оконечном каскаде никаких сложностей нет. ОС - R31, С28, ПОС - с шунта R35 через R34 на прямой вход. Проверить (подстроить) работу ИТУНа просто: Нужно измерить или посмотреть на осцилл. амплитуду сигнала на выходе с подключенной нагрузкой, а потом ее отключить. Сигнал должен возрасти примерно в 2 раза. При необходимости подстроить R34 Все... При нагрузке 8Ом, шунт нужен 0,5 Ома. Отключив R34 получаем классический УНЧ.
Сообщение отредактировал olegby3838 - Среда, 2025-Май-14, 11:20 |
| |
|
|
| kvi16051972 | Дата: Среда, 2025-Май-14, 22:58 | Сообщение # 30 |
|
заглянувший
Группа: Пользователи
Сообщений: 5
Статус: Offline
| Цитата olegby3838 (  ) Еще вариант простого диодного смесителя: И ещё, от того же автора:
Сообщение отредактировал kvi16051972 - Среда, 2025-Май-14, 23:04 |
| |
|
|
|