|
НАРОДНЫЙ СОВЕТ
|
|
| Светофор | Дата: Суббота, 2013-Дек-28, 15:08 | Сообщение # 1 |
 просветленный
Группа: Администраторы
Сообщений: 1946
Статус: Offline
| про все и обо всем))
|
| |
|
|
| Светофор | Дата: Четверг, 2014-Мар-06, 00:19 | Сообщение # 376 |
 просветленный
Группа: Администраторы
Сообщений: 1946
Статус: Offline
| Там стоят ИК-светодиоды с длиной волны 850нм,как и в камерах наблюдения которые можно видеть на улицах и т.д. Они в темноте излучают частично видимый спектр,воспринимается глазом как огоньки тлеющей сигареты.Это демаскирующий фактор. -------------------------------------------------------------------------------------------------------------------------------------------- ------------------------------------------------ Здесь же длина волны 940нм.При мощности 10Вт даже никакого намека на видимое свечение нет в полной темноте.Человеческий глаз "слеп" в этом участке.
|
| |
|
|
| DJ-STX | Дата: Четверг, 2014-Мар-06, 00:47 | Сообщение # 377 |
 мастер
Группа: Проверенные
Сообщений: 1160
Статус: Offline
| Светофор, так работает штуковина то?
Подумал над коммутацией гетеродинов и питания для р-76.
Вроде концепцию заведения сигналов в базы транзисторов пч через диоды не нарушил.
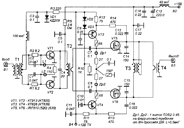
И что скажете на счет вот такого УМ? Транзисторы поставлю IRF520. Интересуют намоточные данные трансформаторов, и возможность применения колец к10х6х5 2000нм в качестве сердечников для трансформаторов (на cqham-e говорят можно)
 Добавлено (2014-Мар-05, 10:47 PM) --------------------------------------------- Блин, проглядел что питание ум 24 вольта буду искать другой.
|
| |
|
|
| кок | Дата: Четверг, 2014-Мар-06, 00:49 | Сообщение # 378 |
 знающий
Группа: Проверенные
Сообщений: 193
Статус: Offline
| 10вт должен кушать хорошо, интересно какой КПД у него? Вот попалась таблица по КПД, но пишут что разработали светодиоды с КПД близким к 100%.
|
| |
|
|
| кок | Дата: Четверг, 2014-Мар-06, 01:09 | Сообщение # 379 |
 знающий
Группа: Проверенные
Сообщений: 193
Статус: Offline
| DJ-STX, а такой коммутатор гетеродинов не хочеш замутить? BA592 думаю можно заменить КД409-ми. Посмотри по ссылкам, там много интересного. http://lea.hamradio.si/~s57nan/ham_radio/ssb_80m/ssb_80m.html http://lea.hamradio.si/~s57nan/ham_radio/
|
| |
|
|
| DJ-STX | Дата: Четверг, 2014-Мар-06, 01:50 | Сообщение # 380 |
 мастер
Группа: Проверенные
Сообщений: 1160
Статус: Offline
| кок, были бы у меня кд409, я бы ими и полосовики коммутировал. Можно конечно собрать стандартный коммутатор от радио76 (точнее от радио 77, на кт315 который. но черт его знает какая форма сигналов получится после него)
еще можно и питания коммутировать транзисторами, можно придумать как, но если коммутировать биполярами, на каждом будет падать 0,6 вольта. как скажется на работоспособности - пока не знаю.
И спасибо за ссылки, много информации.
|
| |
|
|
| vic_2121285 | Дата: Четверг, 2014-Мар-06, 07:37 | Сообщение # 381 |
 практикующий
Группа: Проверенные
Сообщений: 125
Статус: Offline
| Вместо КД409 свободно можно ставить КД503, КД510, КД522 и т д. И вот еще то, о чем мы вчера говорили
Сообщение отредактировал vic_2121285 - Четверг, 2014-Мар-06, 07:47 |
| |
|
|
| DJ-STX | Дата: Четверг, 2014-Мар-06, 10:54 | Сообщение # 382 |
 мастер
Группа: Проверенные
Сообщений: 1160
Статус: Offline
| vic_2121285, Cпасибо за схемки, буду что-то думать.
|
| |
|
|
| Светофор | Дата: Четверг, 2014-Мар-06, 11:15 | Сообщение # 383 |
 просветленный
Группа: Администраторы
Сообщений: 1946
Статус: Offline
| Цитата DJ-STX (  ) Светофор, так работает штуковина то? Еще как! Как окончательно закончу,выложу видеозапись.
|
| |
|
|
| shwonder | Дата: Четверг, 2014-Мар-06, 12:25 | Сообщение # 384 |
 просветленный
Группа: Модераторы
Сообщений: 3344
Статус: Offline
| Тут мне приехали транзисторы 2SC1969 , и мс ТСА440 . Транзисторы планировалось использовать как альтернатива 6п3с , или 6п15п , для поделок типа Р76 и др. , есть еще не612 , но в маленьком корпусе, у меня пока нет опыта их использования, буду пробовать. Пока взял для экскрементов.
Есть мысль попробовать ТСА440 , для АМ приемника с ПЧ 455кгц, однако , вопрос по зеркальному каналу, не хочется ставить перестраиваемый фильтр, сильно это усложняет. Тут кто-то занимался данными МС , поделитесь информацией , как и что . Приемник планируется только на диапазон 1.65-1.8мгц.
|
| |
|
|
| DJ-STX | Дата: Четверг, 2014-Мар-06, 12:29 | Сообщение # 385 |
 мастер
Группа: Проверенные
Сообщений: 1160
Статус: Offline
| shwonder, Я ими занимался, ставил и двух и трех контурные фильтра по входу, на зеркалку не жалуюсь, у меня на ней ам трансивер построен. Это же аналог ха2.
Какая информация нужна?
Сообщение отредактировал DJ-STX - Четверг, 2014-Мар-06, 12:34 |
| |
|
|
| shwonder | Дата: Четверг, 2014-Мар-06, 14:27 | Сообщение # 386 |
 просветленный
Группа: Модераторы
Сообщений: 3344
Статус: Offline
| Та я знаю , что аналог. только наоборот , в смысле ХА2 аналог 440й.
Меня бы интересовал опыт , как делалось и что. Ну до унч , особенно входной фильтр. Хочу попробовать сделать полосовик по входу , но не факт , что получится. Оно может и получится , но будет очень сложно в настройке, пока заказал комплектующие под полосовик , хочу полностью на стандартных СМД.
наброски схемы в приложении , надо только дорисовать
|
| |
|
|
| DJ-STX | Дата: Четверг, 2014-Мар-06, 14:51 | Сообщение # 387 |
 мастер
Группа: Проверенные
Сообщений: 1160
Статус: Offline
| shwonder, пожалуйста. если заинтересуетесь то номиналы допишу.
по опыту скажу что двухконтурный полосовик спокойно крутится на слух, трехконтурный сложнее но тоже вполне крутится.
|
| |
|
|
| Akrapovic | Дата: Четверг, 2014-Мар-06, 15:59 | Сообщение # 388 |
 заглянувший
Группа: Проверенные
Сообщений: 10
Статус: Offline
| http://www.youtube.com/channel/UCAKX_fdgE5oKS_z6ivgudBA/videos
Дядя ваня показывает, то, что не показал ещё!
|
| |
|
|
| Alex | Дата: Четверг, 2014-Мар-06, 17:02 | Сообщение # 389 |
 мастер
Группа: Пользователи
Сообщений: 1121
Статус: Offline
| Фига се, и че, это работает? Настораживают провалы в памяти %)
|
| |
|
|
| Светофор | Дата: Четверг, 2014-Мар-06, 17:06 | Сообщение # 390 |
 просветленный
Группа: Администраторы
Сообщений: 1946
Статус: Offline
| жесть.... я думал только у меня такая паутина из проводов получается.
|
| |
|
|