|
AM SSB RX2121 с синтезатором
| |
| US5EVD | Дата: Пятница, 2025-Июн-06, 11:30 | Сообщение # 1 |
 мудрец
Группа: Модераторы
Сообщений: 1225
Статус: Offline
| Автор данного проекта UR5FFR.
Ссылка на авторский вариант
Я его немного "причесал" и собрал, с целью проверить работу некоторых схемотехнических решений решений, которые хочу использовать в последующих разработках.


Принципиальная схема приемника и монтаж компонентов в прикрепленных PDF файлах. Приемник выполнен по схеме двойного преобразования с раздельными трактами AM SSB по второй ПЧ. Схема синтезатора в следующем сообщении.
|
| |
|
|
| US5EVD | Дата: Пятница, 2025-Июн-06, 12:26 | Сообщение # 2 |
 мудрец
Группа: Модераторы
Сообщений: 1225
Статус: Offline
| Схема синтезатора и программное обеспечение претерпели некоторые изменения. С платы убран импульсный стабилизатор, и CAT интерфейс, произведена переразводка в плане выделения отдельного разъема для программирования синтезатора стандартным USB ASP. Обратить внимание на разъем J2. Надписи на плате для трансиверной версии синтезатора. В схеме указана распиновка для версии приемника. Схема в файле PDF.
|
| |
|
|
| shwonder | Дата: Пятница, 2025-Июн-06, 13:33 | Сообщение # 3 |
 просветленный
Группа: Модераторы
Сообщений: 3344
Статус: Offline
| мне нравится, а если оно и на практике хорошо звучит - то вообще отлично. Вот есть пара моментов омрачающих впечатление. - наличие детали обозначенной как ЕМФ, их давно не делают, и нужный найти совсем не реально. - в последнее время начинает напрягать размер дисплеев, откуда такое стремление к минимализму ? я и так, что то делая применяю 3 пары очков, а тут еще одна пара потребуется.
Судя по схеме, ЭМФ применяется только для ССБи, и можно было бы сделать 2ю ПЧ например 8кгц, и применить кварцевый фильтр.
|
| |
|
|
| US5EVD | Дата: Пятница, 2025-Июн-06, 15:16 | Сообщение # 4 |
 мудрец
Группа: Модераторы
Сообщений: 1225
Статус: Offline
| Цитата shwonder (  ) Вот есть пара моментов Да, есть и не пара... Не думаю, что это конструкция для массового повторения, хотя... кому как. В последующих конструкциях вместо ЭМФ можно применить и КФ. Предлагайте дисплей, сделаем под него...
Хорошо показал себя смеситель и высокая ПЧ, электронные реле и простые ДПФ в сочетании с АТТ и УВЧ.
В режиме АМ АРУ отрабатывает с уровня примерно 9+10дБ, ниже С метр показывает -0.
В режиме ССБ , хотелось бы лучше, АРУ тоже не очень. (Схема УПЧ отработана в "Мастере АМ". если что.) С УНЧ тоже можно поработать.
|
| |
|
|
| igor_dzhunenko5 | Дата: Пятница, 2025-Июн-06, 16:40 | Сообщение # 5 |
|
ищущий
Группа: Пользователи
Сообщений: 86
Статус: Offline
| Двухстрочный дисплей ,типа1602, сюда в самый раз.
|
| |
|
|
| kvi16051972 | Дата: Пятница, 2025-Июн-06, 22:00 | Сообщение # 6 |
|
заглянувший
Группа: Пользователи
Сообщений: 5
Статус: Offline
| А чем OLED 1,3" не устраивает?
|
| |
|
|
| olegby3838 | Дата: Суббота, 2025-Июн-07, 11:07 | Сообщение # 7 |
 продвинутый
Группа: Пользователи
Сообщений: 272
Статус: Offline
| Всем известно, что диод, в основном ДЛЯ ПЕРЕМЕНКИ, штука нелинейная. Один полупериод пропускает, а другой чО-то не хочет... Насколько он ерепенится и хочет или не хочет, зависит от протекающего по нему тока.
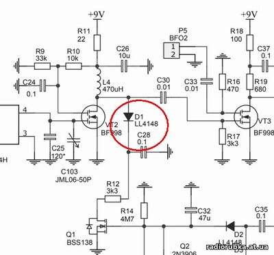
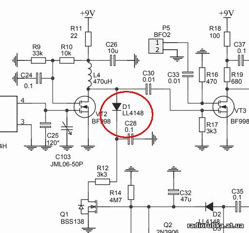
А давайте посмотрим реализацию снижения усиления у автора, что в АРУ задействована. Вот на этот диодик:
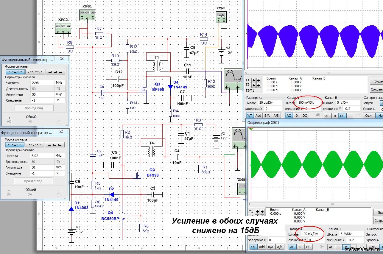
Если его приоткрывать, он будет шунтировать нагрузку и снижать усиление. Как и требуется! Просто, как детский двухколесный велик. А что будет с линейностью такого каскада? 1. картинка - тока через диодик нет. БОМБА!

2. Ток запустили, снизили усиление примерно в 2 раза:
 Что-то случилось с линейностью, двухтональник стал кривой.
3. Снизили усиление на 10дБ

Еще кривее стало... На генераторах всего лишь по 10мВ. Больше уровень - еще хуже. А что тут удивляться, диод один полупериод проводит лучше, чем другой. Это еще в радиокружке проходят... При дальнейшем увеличении тока ситуация начинает улучшаться, кривизны стает меньше, а эту куда девать?
Этот "эффект" с шунтирующим диодом давно известен, поэтому редко и ограниченно применяется. Если забить на качество приема, то с пивом покатит. А если для себя и хочется что бы было красиво?
Для сравнения:

|
| |
|
|
| olegby3838 | Дата: Суббота, 2025-Июн-07, 11:22 | Сообщение # 8 |
 продвинутый
Группа: Пользователи
Сообщений: 272
Статус: Offline
| Качество приема напрямую зависит от линейности каскадов УПЧ, что хорошо видно по форме двухтональника и по финишу, по К гармоник на ЛИНЕЙНОМ выходе. (дальше УНЧ, зависит от исполнения)
Вот результат ХОРОШЕЙ линейности при разных входных уровнях :


Сам двухтональник на НЧ линейном выходе бывает выглядит так: (это промышленный трансивер)

А в другом так: (самоделка сделанная на коленках) Уровни сигналов на входах были одинаковы, подавались с одного ДТ.

Угадайте с одного раза, у какого из приемников будет приятней звук и лучше достоверность ?
Сообщение отредактировал olegby3838 - Суббота, 2025-Июн-07, 18:13 |
| |
|
|
| US5EVD | Дата: Суббота, 2025-Июн-07, 18:14 | Сообщение # 9 |
 мудрец
Группа: Модераторы
Сообщений: 1225
Статус: Offline
| Цитата olegby3838 (  ) Угадайте с одного раза, у какого из приемников Гадать не будем. Будем ехать. Предлагаю взять входную часть, до второго смесителя, дальше Олег пририсует все как надо, с применением электронных реле (хорошо показали себя и дешевы). Я помогу с наладкой. Идет? Потом сравним существующий и тот, что получится.
|
| |
|
|
| olegby3838 | Дата: Суббота, 2025-Июн-07, 23:18 | Сообщение # 10 |
 продвинутый
Группа: Пользователи
Сообщений: 272
Статус: Offline
|
Цитата US5EVD (  ) Гадать не будем. Гадание - это забивание мозгов ушлыми и подготовленными особями. Альтернатива: Берешь 2 кварцевых генератора, суммируешь их сигналы резисторами, а еще лучше мостом на ВЧ трансе, подаешь на вход приемника, а на выходе ПЧ или на линейном смотришь. Никакой мистики, по финишу - результат чистейшей воды.
Цитата US5EVD (  ) Идет? , Не... Зачем 401 москвич переделать в БМВ Х5? 1 По мне, так лучше сразу делать Хонду или Дайхатсу. Ты же знаешь мои предпочтения.
Сама структура приемника очень "слабая" (матерные слова на форуме не использую ...) Вот прикинь: Пассивный 1 МИКС, это минус 6дБ (в идеале) Два фильтра - грубо еще столько же. 2й микс снова -6дБ (в лучшем случае минус пару дБ) Ключ еще минус пару дБ ЭМФ (ФЭМ), который еще надо умудриться согласовать, еще -3дБ Сколько там потерь невосполнимых набралось? ... и что потом после этого можно усилить? УВЧ перед 1м МИКСом - НЕИЗБЕЖНАЯ потеря ДД. До 14мГц он не нужен. Не, работать то он как-то будет, кто ж спорит...
Классику уже отменили? Ослабил - усиль, иначе будут невосполнимые потери по шумам. Даже структура Мастера АМ по входу ПЧ несколько авантюрна, но... перед 1м фильтром стоит "повышающий" контур, он компенсирует потери в 1м МИКСе, а за 1м фильтром каскад усиления и т.д. Все по-правильному!
Бывает ли брак по расчету несчастливым? Да. Если расчет неверный...
|
| |
|
|
| valerzar1961 | Дата: Суббота, 2025-Июн-07, 23:44 | Сообщение # 11 |
 знающий
Группа: Пользователи
Сообщений: 209
Статус: Offline
| Цитата olegby3838 (  ) Не... Ну вот, я его ещё не родил (то бишь не спаял), а его уже похоронили, печалька.
|
| |
|
|
| US5EVD | Дата: Воскресенье, 2025-Июн-08, 09:12 | Сообщение # 12 |
 мудрец
Группа: Модераторы
Сообщений: 1225
Статус: Offline
| Цитата olegby3838 (  ) Не...Зачем 401 москвич переделать в БМВ Х5? 1 Хорошо. Как всегда, не понял ход моей мысли. Ну, ничего. -Смеситель на ключах показал себя хорошо. -Эл реле тоже. -фильтр на 21.7МГц -против 10.7 какие возражения? -УВЧ и АТТ отключаемые , хочешь ДД-отключи. Против этого есть возражения? Далее по твоей схеме АМ ССБ .
Цитата valerzar1961 (  ) Ну вот, я его ещё не родил (то бишь не спаял), а его уже похоронили, печалька. Если будешь так принимать, то ничего не сделаешь...
|
| |
|
|
| valerzar1961 | Дата: Воскресенье, 2025-Июн-08, 09:31 | Сообщение # 13 |
 знающий
Группа: Пользователи
Сообщений: 209
Статус: Offline
| Цитата US5EVD (  ) Если будешь так принимать, то ничего не сделаешь... Да ладно, уже и пошутить нельзя.
|
| |
|
|
| olegby3838 | Дата: Воскресенье, 2025-Июн-08, 10:09 | Сообщение # 14 |
 продвинутый
Группа: Пользователи
Сообщений: 272
Статус: Offline
| Цитата US5EVD (  ) Как всегда, не понял ход моей мысли.
Особенно улыбнуло "как всегда"
МИКСы и ключи, абсолютно не принципиально, а вот чем фильтр или сама ПЧ на 21,7 мГц для тебя лучше? Остальное, как самый желаемый ответ от подружки - конечно хочу!
|
| |
|
|
| US5EVD | Дата: Воскресенье, 2025-Июн-08, 10:58 | Сообщение # 15 |
 мудрец
Группа: Модераторы
Сообщений: 1225
Статус: Offline
| Цитата olegby3838 (  ) ответ от подружки - конечно хочу! их приемник не интересует. УВЧ и АТТ Ставим? Цитата olegby3838 (  ) а вот чем фильтр или сама ПЧ на 21,7 мГц для тебя лучше? Вопрос больше к тебе, есть оба фильтра, доступны. Недороги. 45МГц (как в SW-шке) тоже есть, но дороже. Выбери с обоснованием. Цитата olegby3838 (  ) - конечно хочу! тогда вперед!
|
| |
|
|
|