|
Линейный УМ для SSB трансивера
| |
| kotrad78 | Дата: Пятница, 2025-Июл-04, 17:09 | Сообщение # 31 |
 мастер
Группа: Пользователи
Сообщений: 1081
Статус: Offline
| Цитата olegby3838 (  ) Если поставить по 2 ПТ в плечо, то получится неплохой РА. Довольно интересная схема.
Если будет время, можете смоделировать её в МС? Интересно, какая будет форма сигнала между затвор-истоком. Больше всего интересует амплитуда отрицательной волны. Есть мысль сделать такой усилитель на карбид-кремниевых мосфетах. Они с каждым годом всё доступнее и доступнее, и уже сейчас можно взять хорошие и быстродействующие за недорого.
Однако, у всех карбидов есть особенность:

Они боятся большого отрицательного напряжения. В среднем -4В максимум для постоянного напряжения, и не более -8...-10В для импульсных пиков.
С кремниевыми мосфетами проще, они могут работать от -20(30) до +20(30)В на затворе, а вот SiC отрицательный сигнал не любят.
p.s.
Для корректного моделирования можно использовать SiC мосфеты SCT2160KEC. Эти мосфеты 1200В с сопротивлением канала 160мОм, практически полная копия C2M0160120D.
Сообщение отредактировал kotrad78 - Пятница, 2025-Июл-04, 17:17 |
| |
|
|
| olegby3838 | Дата: Понедельник, 2025-Июл-07, 11:54 | Сообщение # 32 |
 продвинутый
Группа: Пользователи
Сообщений: 264
Статус: Offline
| В Сообщение # 29 начальная схема выглядела так:

а то, там 2 одинаковых по ошибке.
|
| |
|
|
| valerzar1961 | Дата: Понедельник, 2025-Июл-07, 17:41 | Сообщение # 33 |
 знающий
Группа: Пользователи
Сообщений: 205
Статус: Offline
| Цитата olegby3838 (  ) а то, там 2 одинаковых по Никто и не заметил, наверно никому кроме меня это не надо. Несколько дней выясняю с помощью инета косяки китайского набора, их там хватает, сейчас плату делаю для двух тонального генератора. По этой схеме, хотя бы кратко о ней, что, да как, параметры, данные трансов, ссылку на первоисточник, Олег, если не затруднит.
Сообщение отредактировал valerzar1961 - Понедельник, 2025-Июл-07, 17:55 |
| |
|
|
| olegby3838 | Дата: Понедельник, 2025-Июл-07, 22:58 | Сообщение # 34 |
 продвинутый
Группа: Пользователи
Сообщений: 264
Статус: Offline
| valerzar1961,
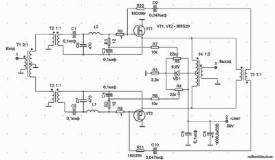
Источник мне неизвестен, ГУГЛ по картинке похожего не нашел... Параметры я не приведу, т.к. это не готовая конструкция, а идея для творчества. Все будет зависеть от конкретной реализации. По этой схеме: https://radiorubka.at.ua/_fr/3/3051373.jpg покажу на живой картинке

Т1 и Т4 - я бы сделал на биноклях. Т1- 2:1 то есть 4 + 2+2 витка. Т4 - 1:2 то есть 1 виток оплетка от экранир. кабеля 2_3 витка вторичка Кольца соответствующих размеров можно НН или НМ, но обязательно с высокой проницаемостью 1000_2000. Дроссель по питанию на кусочке ферр. стержня Для транса ОС, ферр кольцо желательно брать 200_500НН 10витков + 1 связи (на ОС). L1, L2 - это индуктивности П контуров для компенсации емкостей затворов. Бескаркасные 4_6 вит. на оправке 4_5мм. Индуктивности будут зависеть от емкостей примененных ПТ не обязательно IRF510. Токи покоя на каждый по 100_150мА. Больше - лучше линейность, но больше будут греться. Конденсаторы - керамика, со средней точки вых. транса лучше 2_3шт. параллельно. Вообщем все как обычно...
|
| |
|
|
| valerzar1961 | Дата: Понедельник, 2025-Июл-07, 23:07 | Сообщение # 35 |
 знающий
Группа: Пользователи
Сообщений: 205
Статус: Offline
| Цитата olegby3838 (  ) Вообщем все как обычно... Спасибо, но это кому как, мне пока всё необычно, потому интересно. Нашёл у буржуев, схема термокомпенсации, на практике, рабочая штука, можно применить, что скажешь?
Сообщение отредактировал valerzar1961 - Вторник, 2025-Июл-08, 11:25 |
| |
|
|
| olegby3838 | Дата: Вторник, 2025-Июл-08, 06:41 | Сообщение # 36 |
 продвинутый
Группа: Пользователи
Сообщений: 264
Статус: Offline
| valerzar1961,
Это примерно, как спросить про один коленвал, можно его применить? Нужна полная схема подключения этого фрагмента в РА. Термокомпенсация нужна для биполяров в выходном каскаде, т.к. их начальный ток (ток ХХ), растет с температурой. У ПТ наоборот - падает...
|
| |
|
|
| valerzar1961 | Дата: Вторник, 2025-Июл-08, 10:40 | Сообщение # 37 |
 знающий
Группа: Пользователи
Сообщений: 205
Статус: Offline
| Цитата olegby3838 (  ) Нужна полная схема подключения этого фрагмента в РА. Вот здесь такое увидел;https://f5npv.wordpress.com/irf530-mosfet-amplifier/
|
| |
|
|
| olegby3838 | Дата: Вторник, 2025-Июл-08, 11:24 | Сообщение # 38 |
 продвинутый
Группа: Пользователи
Сообщений: 264
Статус: Offline
| Ну вот, теперь стало понятно, что автор либо невнимательный или еще тот умник... Изначально приведенная тобой схема, ЕГО схема! просто бестолковая. Смотри на картинку:

Всего 4 элемента и минимум 3 ошибки.
Дальше у него по схеме уже правильно: https://f5npv.wordpress.com/wp-content/uploads/2021/09/irf530-5.jpg Так диоды ставить может только новичОк.

Если автор так заботится о термостабильности, то диоды нужно ставить прямо на транзисторы и через термопасту! В его случае, пока нагреется радиатор от полевиков через прокладки, а через свои изоляционные прокладки корпуса диодов, ток снижать может быть уже поздно...
Столько сыр-бора из-за какого-то примитивного конца. Можно поставить такой т. регулятор, хуже не будет, хотя и без него все будет работать, только ток покоя надо выставить на горячую.
Сообщение отредактировал olegby3838 - Вторник, 2025-Июл-08, 11:36 |
| |
|
|
| valerzar1961 | Дата: Вторник, 2025-Июл-08, 11:39 | Сообщение # 39 |
 знающий
Группа: Пользователи
Сообщений: 205
Статус: Offline
| Цитата olegby3838 (  ) Столько сыр-бора из-за какого-то примитивного конца Был-бы у меня опыт в этих делах, знал бы, что делать, а так приходится в трёх соснах кричать помогите. Лучше спросить у знающего человека, не боясь показаться глупым, чем не спросить, и выглядеть полным идиотом. Спасибо!
|
| |
|
|
| olegby3838 | Дата: Вторник, 2025-Июл-08, 12:50 | Сообщение # 40 |
 продвинутый
Группа: Пользователи
Сообщений: 264
Статус: Offline
| Я имел в виду автора публикации. За меньшую по объему писанину можно КВ трансивер со всех сторон описать.
|
| |
|
|
| valerzar1961 | Дата: Вторник, 2025-Июл-08, 15:15 | Сообщение # 41 |
 знающий
Группа: Пользователи
Сообщений: 205
Статус: Offline
| Цитата olegby3838 (  ) Я имел в виду автора публикации Да я понял, меня то за что, я и такого не придумал.
|
| |
|
|
| olegby3838 | Дата: Вторник, 2025-Июл-08, 21:18 | Сообщение # 42 |
 продвинутый
Группа: Пользователи
Сообщений: 264
Статус: Offline
| Взял с тебя пример 
Дом, где я вырос снится мне периодически до сих пор и черемуха в палисаднике.

А через десяток лишним лет, в кладовке было оборудован первый ШЕК, (я тогда не знал, что это так называется), который с приставки на на 6п3С к приемнику Урал, подрос до 2х ГУ50 _ ГУ80 и антенны ЛУЧ на соседний дом. На нем стояла бесхозная мачта с антенной Метелка, которая давно слетела, но стояла... Как туда наверх закрепить свою проволоку? Мачта метров 5 на двухскатной железной крыше (это я сейчас понимаю), а может чуть больше. 3 оттяжки, снять ее не под силам.. Сделал из консервной банки воронку, закрепил ее на шест примерной высоты с мачтой. Как стемнело полез. Все натихаря, чтобы соседи не видели и не подняли "кипеж". А чО это он там лазит? Воронку с привязанным проводом удалось одеть на мачту, пару изоляторов в виде фарфоровых роликов от электро проводки присутствовали! Другой конец крепился уже на нашем крыльце. Фидера в виде кабеля не было, потому что его не было... Провод был банально обмотан "черной" изолентой и шуровал прямо в кладовку, где по осени пахло квашеной капустой из деревянной бочки. Когда одним из моих "корреспондентов" стал Новичок из Северодвинска, радости моей не было предела. В каком-то магазине была куплена карта СССР, повешена на стену, а на ней карандашом стали отмечаться ночные связи. Все это было еще до армии, потом уже было не до этого. Смена QTH, другие интересы. Пока не пришло время...
Сообщение отредактировал olegby3838 - Вторник, 2025-Июл-08, 22:02 |
| |
|
|
| valerzar1961 | Дата: Вторник, 2025-Июл-08, 21:23 | Сообщение # 43 |
 знающий
Группа: Пользователи
Сообщений: 205
Статус: Offline
| Цитата olegby3838 (  ) Взял с тебя пример Так то не я на аватарке, в жизни я не такой вумный.
|
| |
|
|
| olegby3838 | Дата: Вторник, 2025-Июл-08, 22:04 | Сообщение # 44 |
 продвинутый
Группа: Пользователи
Сообщений: 264
Статус: Offline
| Та что, мне свою снимать? Хотя узнать меня практически невозможно
|
| |
|
|
| valerzar1961 | Дата: Вторник, 2025-Июл-08, 23:17 | Сообщение # 45 |
 знающий
Группа: Пользователи
Сообщений: 205
Статус: Offline
| Цитата olegby3838 (  ) Та что, мне свою снимать? Ну зачем, пусть будет, просто даже не думал об этом. В моих краях рос карагач, это в городе, а за городом только верблюжья колючка.
|
| |
|
|
|