|
Защита SiC мосфетов в усилителях класса Е + индикация Uстока
| |
| kotrad78 | Дата: Четверг, 2024-Май-16, 18:59 | Сообщение # 1 |
 мастер
Группа: Пользователи
Сообщений: 1083
Статус: Offline
| Конструируя передатчик класса Е увидел, что на стоке есть высокое напряжение, в сотни вольт. Чем больше питание и чем несогласованней антенна, тем это напряжение выше. Карбид-кремниевые мосфеты рассчитаны на 1200В С-И, однако, их всё равно нужно защищать.
Разработал вот такую схему:

1. Делитель R11, R10 подключается к стоку мосфета
2. Затем идёт индикатор напряжения на стоке, в трёх градациях, 300В, 500В и 700В, выполненный на транзисторах VT1-VT3. Такой индикатор будет полезен радиолюбителям, у которых нет КСВ-метра, или которые захотели бездумно поднять питающее напряжение с модулятора. Так же, этот индикатор будет полезен, если с антенной что-то случится и её КСВ уйдёт в недопустимую область.
3. Так же к стоку подключены супрессоры D4-D7 на общее напряжение 800В и резистор делителя R19. Это схема аварийного выключения передатчика, когда напряжение на стоке превысило 800В. Схема с супрессорами нужна для того, чтобы не только выключить передатчик, но и защитить сам карбид, если кратковременно оборвётся антенна, будет в ней замыкание и т.д. Кратковременный высоковольтный импульс погасят через себя супрессоры и резистор R19, а триггерная защёлка на транзистора VT4-VT5 выключит модулятор или передатчик. Один супрессор на 800В лучше не использовать, т.к. супрессор, это по сути быстродействующий стабилитрон, у которого есть своя ёмкость. Чтобы ёмкость супрессора не влияла на сток, лучше их включить несколько штук последовательно.
Вот демонстрация в программе:
Для удобства наблюдения за светодиодами рабочее поле программы сделал чёрно-белым.
На видео постепенно повышал напряжение с генератора и фиксировал, как загорались по очереди светодиоды индикации напряжения на стоке. А затем загорелся и красный светодиод триггерной защёлки, когда напряжение превысило 800В.
Вот такой проект. Как мне кажется, будет очень удобно фиксировать напряжение на стоке при настройке антенн согласующими устройствами. Если всё будет нормально, то, планирую такой схемой отключать драйвер самого передатчика. А защита по току (о ней тут, на форуме уже говорили) будет выключать драйвер модулятора. Получится двойная защита.
Что скажете?
Сообщение отредактировал kotrad78 - Четверг, 2024-Май-16, 19:03 |
| |
|
|
| kotrad78 | Дата: Понедельник, 2024-Май-20, 04:07 | Сообщение # 2 |
 мастер
Группа: Пользователи
Сообщений: 1083
Статус: Offline
| Рассчитал резисторы ещё для двух градаций.
1. Для слабого передатчика:
Зелёный светодиод (норма) - 100В Жёлтый светодиод (внимание) - 200В Оранжевый светодиод (опасно) - 300В Красный светодиод (аварийной отключение) - 400В

2. Для мощного передатчика:
Зелёный светодиод (норма) - 400В Жёлтый светодиод (внимание) - 600В Оранжевый светодиод (опасно) - 800В Красный светодиод (аварийной отключение) - 900В
|
| |
|
|
| kotrad78 | Дата: Пятница, 2025-Апр-11, 22:46 | Сообщение # 3 |
 мастер
Группа: Пользователи
Сообщений: 1083
Статус: Offline
| Год назад начал эту тему, сейчас решил продолжить. За это время получил практический и конструкторский опыт, поэтому разработал новую схему.
Схему буду делать на выводных деталях с "ножками". Тут всё просто, так что SMD особо и не нужно, хотя, потом может и сделаю.
Принцип работы:
1. R1-R6 образуют делитель, подключённый к стоку мосфета в передатчике класса Е(ЕШ). 5 100кОм последовательно, чтобы и грелись меньше, и по напряжению не прошило. R6.2 для защиты, если отгорит, отвалится, сгорит R6.1. Далее выпрямитель на любом диоде Шоттки и 5В стабилитрон, тоже для защиты. С1 фильтрующий, а чтобы быстро разряжался, вместе с ним 20-22кОм R7. Если R7 не ставить, светодиоды загорятся и не будут тухнуть, т.к. входное R компаратора очень велико.
2. Измеряемый сигнал подаётся на все "-" входы компаратора. По расчётам, диапазон этого напряжения должен быть 0.9-4В при 200-800В на стоке. На "+" входы подаётся смещение, с подстроечников, которыми и можно будет выставлять порог зажигания светодиодов.
3. К последнему светодиоду подключён полевик, BS170 или 2N7000. Компаратор имеет выход с открытым коллектором, поэтому, когда на стоке нет 800В, на затворе полевика будет +5В. Резистор R16 шунтирует HL4, чтобы на затворе было +5В. Без резистора будет около 3..3.5В. Полевик открыт, своим каналом шунтирует вход триггерной защёлки. R17 подобрать по минимальному, но надёжному напряжению сработки защёлки.
4. Когда на стоке будет 800В (обрыв антенны, авария, высокий КСВ), загорается HL4. Напряжение на затворе Q1 падает до 0 и он закрывается. Его переход больше не шунтирует вход защёлки и она срабатывает. Защёлку можно подключить на вход драйвера передатчика, к модулятору или ещё куда-нибудь.
Вроде бы ничего не забыл. Если кому интересно, посмотрите, вдруг, где какая ошибка.
LM339N DIP-14 закажу азиатскую, т.к. стоит копейки. Надеюсь, будет работать норм. https://www.lcsc.com/product....24.html
|
| |
|
|
| kotrad78 | Дата: Суббота, 2025-Апр-12, 08:50 | Сообщение # 4 |
 мастер
Группа: Пользователи
Сообщений: 1083
Статус: Offline
| Разработал плату

Сначала входной делитель думал делать на выводных 1W резисторах, но, потом вспомнил, что у них же есть ощутимая паразитная индукивность, поэтому решил вместо них поставить SMD 2512. C1 и C6 так же решил поставить SMD, поскольку для этих конденсаторов критичен максимально низкий ESR. А у выводных жёлтых "капелек" с Али ESR сильно велик.
Вот, для сравнение, два кондёра на 100нф, ESR у "капельки" около 3.2Ом, диэлектрик, наверное X7R или ещё хуже:

А это SMD 1206 с диэлектриком C0G, ESR порядка 0.04 Ом
Разница в фильтрации пульсаций, а сл-но стабильность работы, полагаю более, чем очевидна. Рядом с делителем предусмотрел запайку 2см медного Г-обратного экрана. Это на всякий случай, чтобы исключить влияние 600-800В ВЧ напруги на работу компаратора.
|
| |
|
|
| kotrad78 | Дата: Воскресенье, 2025-Апр-13, 14:59 | Сообщение # 5 |
 мастер
Группа: Пользователи
Сообщений: 1083
Статус: Offline
| Цитата kotrad78 (  ) при 200-800В на стоке. Думаю, нужно пересмотреть максимальный предел с 800В до 600В. Ибо ночью случилась авария. Тестировал отечественные сердечники https://radiorubka.at.ua/forum/17-321-1 И, естественно из-за дополнительного, тестируемого дросселя КСВ на выходе передатчика был высокий, около 3-4. Каждый испытуемый дроссель грел по 30 минут, в результате это привело к тепловому пробою транзистора:
Слева новый, справа пробитый и почерневший от нагрева, даже маркировку теперь еле видно. Во время тестирования подавал питание 100В, ток был около 1.37А, напряжение на стоке было порядка 550-600В.
Стал разбираться, почему он перегрелся, ведь стоял на медной шине + которую обдувал кулер. Вбил все данные в программу ( https://radiorubka.at.ua/forum/17-318-1 ) для расчёта нагрева, получилось около 30Вт
Хм, при прошлых экспериментах при аналогичной нагрузке транзистор грелся градусов до 70-80 и чувствовал себя нормально. Так почему же сгорел? Искал, искал, искал и нашёл причину). Оказывается, у меня в передатчике от прошлых экспериментов стоял 80-й карбид. А в программу вбил данные для 160-го. Перебил данные на 80-й карбид:
Теперь всё стало понятно. Почти 50Вт это уже гибель для ТО-247 корпуса при моей системе охлаждения, что и случилось.
Какие можно сделать выводы из всего этого.
1. Индикатор и защиту стока разработать на 600В максимум, после чего защита должна срабатывать и отключать передатчик.
2. Если в передатчике класса Е(ЕШ) используется 80-й карбид, не подавать питание выше 80В!!
|
| |
|
|
| igor_dzhunenko5 | Дата: Пятница, 2025-Июн-20, 17:42 | Сообщение # 6 |
|
ищущий
Группа: Пользователи
Сообщений: 86
Статус: Offline
| Цитата kotrad78 (  ) Разработал плату
Нужно и в свой передатчик установить защиту. У вас есть файл этой платы в лайоут ?
|
| |
|
|
| kotrad78 | Дата: Пятница, 2025-Июн-20, 19:03 | Сообщение # 7 |
 мастер
Группа: Пользователи
Сообщений: 1083
Статус: Offline
| Цитата igor_dzhunenko5 (  ) У вас есть файл этой платы в лайоут ? Плату заказал на заводе, но, поскольку китайский поставщик болел пару недель, примерно через столько она и приедет. Как приедет, буду тестировать.
|
| |
|
|
| kotrad78 | Дата: Суббота, 2025-Сен-06, 15:01 | Сообщение # 8 |
 мастер
Группа: Пользователи
Сообщений: 1083
Статус: Offline
| Меняю коренным образом систему детектирования. Во всех прошлых разработках система контроля за превышением напряжения на стоке реагировала только на огибающую сигнала на стоке, то есть на модуляционную составляющую звука. Такой подход защитит силовой транзистор передатчика от перенапряжения, если "слишком громко крикнуть в микрофон". Однако, такой подход не защитит мосфет в случае обрыва антенны, когда напряжение на стоке подскакивает за сотни наносекунд.
Несколько последних дней моделировал новую схему и получился вот такой результат:
R1-R6 образуют высоковольтный делитель, который подключается к стоку мосфета. Два генератора с переключателем S1 имитируют 600В рабочий сигнал и 1000В сигнал перегрузки.
С1 фильтрует жёсткий ВЧ шум в десятки МГц.
R7 и С2 дополнительно фильтруют ВЧ шум.
Диод Шоттки D1 является пиковым детектором. После него нет никакого сглаживающего конденсатора. Задача этого диода сформировать просто положительную область из любой формы сигналов.
R8 является нагрузкой детектора, а так же немного шунтирует высокое входное сопротивление компаратора U1, чтобы избежать самовозбуждения. R9 задаёт смещение на компаратор, которым определяется порог срабатывания защиты. Цепи гистерезиса не вводил, т.к. подобрал компаратор с уже встроенным гистерезисом.
С3 фильтрует ВЧ шум, немного повышая помехоустойчивость.
На микросхеме U2 собрана триггерная защёлка. Самодельная защёлка на двух транзисторах, которую мы обычно везде ставим не годится, она слишком медленная. Резисторы R12,13 образуют делитель напряжения 5В, который в реальной схеме будет подключаться к 12В. Средняя точка этих резисторов, она же - выход защиты будут подключаться на вывод 8 (ENB) драйвера передатчика UCC27524A. Это вывод включения и выключения драйвера. Когда там лог 1 - драйвер работает, лог 0 - выключается.
Принцип работы:
1. Напряжение на стоке в норме, наприм. 600В. Делитель и пиковый детектор формируют импульсы с частотой нашего передатчика и с частотой модуляции. Эти импульсы поступают на вход 3 компаратора.
2. На 2 вход компаратора поступает опорное напряжение. Если импульсы ниже Uопор., на выходе компаратор 0. Как только оборвалась антенна или "слишком громко дунули в микрофон", напряжение на стоке резко повышается, вызывая резкое повышение импульсов на 3 входе. Компаратор срабатывает и на своём выходе формирует такие же импульсы, амплитудой 5В.
3. Передний фронт первого же импульса заставляет мгновенно срабатывать триггерную защёлку на U2. В нормальном режиме на её выходе лог. 1, драйвер работает. Напряжение на стоке скакнуло, защёлка сработала, самозаблокировалась, на её выходе появился лог. 0, драйвер мгновенно выключился, выведя из работы мосфет. Пока не отключить питание триггерной защёлки, она так и останется в режиме блокировки драйвера.
Расчётное время срабатывания защиты - около 200нс. На осциллографе около 100нс, но, в моделировании и ESR кондёров не учитывается, и ёмкость, индуктивность монтажа, и реальная работа U2 (в модели там идеальная микросхема). Но, в любом случае, 200нс это быстрее полного периода на частоте 3МГц. Жёлтый график - выход защиты, в режиме покоя - логическая 1, при аварии - логическая 0. Зелёный график - выход ВВ делителя, который подключается к стоку мосфета, где Л-образный ВЧ импульс.
В общем, расчёты и моделирование показывают превосходную скорость срабатывания защиты. Так что, буду разрабатывать и пробовать в железе.
|
| |
|
|
| kotrad78 | Дата: Четверг, 2025-Сен-11, 08:02 | Сообщение # 9 |
 мастер
Группа: Пользователи
Сообщений: 1083
Статус: Offline
| Собрал макет быстродействующей триггерной защёлки на SN74HC00 от Ti

Участок схемы:

В нормальном режиме при подаче питания на выходе защёлки должно быть +5В, чтобы потом этот выход подключать к выводу управления драйвером передатчика. Однако, в железе схема сначала не заработала. При подаче питания на выходе был 0. Решение нашёл, поставить конденсатор С4. Сначала поставил 100нф, схема стала работать на 70-80%. То есть, из 10 подач питания, 7-8 раз схема нормально работала, 2-3 раза на выходе 0. Увеличил ёмкость до 1мкФ, схема стабильно работает на 100%.
На выводе микросхемы, куда подключается этот конденсатор всегда логическая 1, поэтому ёмкость С4 не влияет на скорость срабатывания, она лишь даёт надёжный запуск.
А скорость срабатывания получилась вот такой, горизонтальная клетка 160нс

При подаче на вход защёлки любого постоянного напряжения или импульсного сигнала (подключал 3.5МГц меандр со скважностью 5%), равного по амплитуде логической 1, на выходе появляется 0 и схема самоблокируется, пока не перезапустить питание.
Судя по данным осциллографа, скорость срабатывания около 70-80нс. По даташиту https://www.lcsc.com/datasheet/C10090.pdf время задержки между входом и выходом одного элемента около 22нс. У нас 3 последовательных элемента, 22х3 = 66нс общее время, что, почти совпало с железом.
Это была микросхема SN74HC00, просто под рукой была. В рабочей же схеме буду применять SN74AHC00, у которой время задержки, а сл-но и время срабатывания будет примерно в 3-4 раза выше, около 15-20нс для трёх элементов.
Результатом теста доволен, буду разрабатывать проект дальше.
|
| |
|
|
| kotrad78 | Дата: Суббота, 2025-Сен-13, 04:58 | Сообщение # 10 |
 мастер
Группа: Пользователи
Сообщений: 1083
Статус: Offline
| Столкнулся с трудностью выбора разделительного конденсатора, который в ЕШ(Е) классе стоит между стоком мосфета и ФНЧ. На макете ещё давно ставил параллельно CBB китайские, 4-5шт по 1.5-2.2нф на 2кВ. Вроде не прошило и особо не грелись.
Сейчас же, решил этот вопрос изучить более детально. На всех торговых сайтах у конденсаторов указывается максимальное напряжения для постоянного тока. Для переменного же, оно в разы меньше. Например, если CBB конденсатор позиционируется как 2кВ, то для AC, переменки, максимальное напряжение около 500-600В. И то, это для 50Гц. А у нас мегагерцы. И при этом, на стоке может быть до 700-900В в пике.
В общем, конденсаторы на такое напряжение есть, американские, слюдяные, 4-5кВ DC, и до 1-1.5кВ AC. Правда их цена по 50-60$ за штуку, что совсем не дело. Уже думал делать последовательно-параллельное включение, а потом решил проверить в мультисиме.
Встал осциллографом на выводы С2, подал 150В постоянки. В реальности, такое напряжение сожжёт любой карбид. Это - просто для моделирования. На стоке около 1кВ, а на конденсаторе... 200В максимум!!
Шкала осциллографа 100В, на конденсаторе импульсное напряжение, амплитудой около 80В, с поднятием от 0 шкалы на уровень питающего напряжения.
И вот 124В питание, это максимальное силовое напряжение для безопасной работы в классе ЕШ(Е) при наличии защит от высокого КСВ в антенне и мощном охлаждении мосфета:

Максимальная амплитуда на конденсаторе ещё уменьшилась. До 170В примерно.
В общем, коллеги, нужна помощь. Если у вас есть портативный осциллограф на батарейках, (чтобы не был связан с сетью и заземлением), можете встать на этот разделительный конденсатор и измерить напряжение на нём? Просто мой макет пока в нерабочем состоянии.
Если и на практике окажется, что на разделительном кондёре всего 150-200В, ну, это очень здорово будет. Можно будет смело дешёвые C0G 2кВ SMD конденсаторы ставить.
|
| |
|
|
| kotrad78 | Дата: Пятница, 2025-Окт-10, 00:23 | Сообщение # 11 |
 мастер
Группа: Пользователи
Сообщений: 1083
Статус: Offline
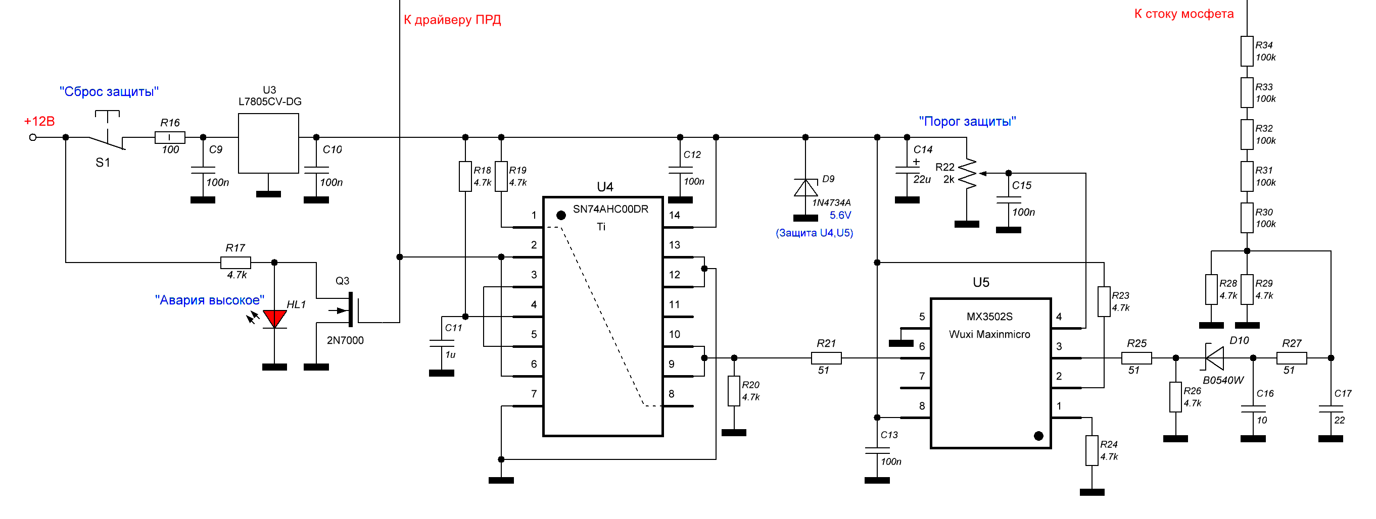
| Собрал в железе защиту от превышения высокого напряжения на стоке.
Точнее, собираю сейчас новый вариант передатчика класса ЕШ, в нём сразу предусмотрел защиту стока. Вот часть схемы самой защиты:

Целью эксперимента было проверить следующее:
1. Как поведёт себя китайский клон американского быстродействующего компаратор TLV3202. Клон называется MX3502S и стоит в 5 раз дешевле: https://www.lcsc.com/product-detail/C19269867.html
2. Проверить в реальной работе триггерную защёлку на логике SN74AHC00DR.
3. Проверить вообще работоспособность защиты.
Принцип работы схемы.
В момент включения питания логика SN переходит в ждущий режим, на выходе (к драйверу ПРД) +5В. Эти 5В нужны, чтобы микросхема драйвера передатчика работала. Одновременно с этим 5В поступают на затвор Q3, он открыт и своим переходом шунтирует светодиод, который не горит. На микросхеме MX3502S собран компаратор. Подстроечным резистором R22 устанавливаем нужное опорное напряжение. Цепочка 100кОм резисторов подключается прямо к стоку силового мосфета передатчика. Если напряжение на стоке в норме, вся система в режиме ожидания.
Для настройки порога удобно использовать высоковольтный тестер радиодеталей: https://aliexpress.ru/item/1005006677325213.html
На нём выставил около 650В, а подстроечником выставил такое положение, чтобы защита не срабатывала:
Если в реальной работе напряжение на стоке превышает порог (оборвалась антенна, или ещё что), то компаратор срабатывает и подаёт на логику SN сигнал. Триггерная защёлка срабатывает и убирает 5В с выхода. Транзистор закрывается, светодиод загорается, одновременно с этим выключается драйвер передатчика. Вот, подал с тестера около 700В, защита сработала, светодиод загорелся.

После срабатывания защиты триггерная защёлка самоблокируется. Для сброса - нужно отключить питание.
И вот осциллограмма скорости срабатывания:

Жёлтый луч - это выход логики SN, то есть +5В в режиме ожидания.
Синий луч - это точка на правом выводе R27, то есть на выходе высоковольтного делителя.
Развёртка, горизонтальная клетка 2мкс. Как видим, как только с тестера поступают 700В, защита срабатывает практически мгновенно, может быть десятки наносекунд. Результат великолепный!
Однако, реальное выключение драйвера будет примерно за 4мкс:
Расстояние между зелёными вертикальными линиями около 4мкс. Это время, когда напряжение на управляющем контакте микросхемы драйвера упадёт с 5В до 2В. 4мкс это отличный результат для ШИМ модулятора с частотой 100кГц, но, многовато для передатчика на 3МГц. Как видим по жёлтому графику, сама защита сработала за десятки наносекунд. Но, напряжение +5В падает очень плавно. И вот с этим надо разобраться будет обязательно.
В любом случае, результат теста великолепный. Китайский клон компаратор показал себя отлично в качестве узла сверхбыстродействующей защиты.
|
| |
|
|
| kotrad78 | Дата: Пятница, 2025-Окт-10, 02:12 | Сообщение # 12 |
 мастер
Группа: Пользователи
Сообщений: 1083
Статус: Offline
| Цитата kotrad78 (  ) И вот с этим надо разобраться будет обязательно. Разобрался.
Я неправильно подал смещение на управляющую ногу UCC27524 драйвера. На этой ноге должно быть выше 2.5В, чтобы драйвер работал. Внутри микросхемы есть 200кОм резистор, между питанием и управлением. То есть, если не понизить это напряжение, то 12В (если питать драйвер от 12В) через 200кОм резистор пойдут на выход 5В SN логики. Мне это казалось опасным, поэтому я параллельно ноге управления поставил делитель резистивный. 8.8кОм верхний резистор на 12В и 6.2кОм нижний, на массу. При 12В на выводе управления было 5В.
Так вот, этот резистивный делитель и вносил большую задержку, поскольку по питанию всего передатчика стоял 220мкФ фильтрующий кондёр. И он, получается через 8.8кОм был подтянут к управляющей ноге драйвера. 220мкФ + 8.8кОм и давали медленное выключение драйвера за 4мкс.
Что я сделал. Убрал полностью внешний делитель, а между управляющей ногой и массой подключил 100кОм резистор. В итоге, 200кОм внутри микросхемы + 100кОм внешний, как раз и давали около 5В. И вот, какая теперь получилась скорость защиты:
Жёлтый график - те же 5В на ноге управления микросхемы драйвера передатчика.
Синий график - сигнал на выходе высоковольтного делителя перед компаратором защиты.
Как видим, высокое напряжение плавно нарастает, и, когда достигает порога срабатывания, компаратор срабатывает, триггерная защёлка на логике самоблокируется и 5В на управлении драйвера сажает на массу, тем самым выключая передатчик.
Растянул развёртку, на сколько хватает для двухканального режима осциллографа:

Горизонтальная большая клетка 160нс. Она поделена на 5 делений, одно деление получается 32нс. Микросхема драйвера отключается примерно от ниже 2-1В. Следовательно, скорость срабатывания защиты составляет около 60нс!!
Период 3МГц сигнала около 333нс. Таким образом, разработанная схема защиты срабатывает в 5 раз быстрее, чем 1 период на частоте 3МГц.
Результат защиты - Великолепный!!
Теперь все защиты всех устройств буду делать только по такой схеме, тем более, что детали копейки стоят
p.s. Такую схему можно применять для защиты мосфетов в усилителях, передатчиках и трансиверах на частотах до 20МГц.
|
| |
|
|
| kotrad78 | Дата: Пятница, 2025-Окт-10, 03:42 | Сообщение # 13 |
 мастер
Группа: Пользователи
Сообщений: 1083
Статус: Offline
| Цитата kotrad78 (  ) Следовательно, скорость срабатывания защиты составляет около 60нс!! Нет предела совершенства))).
2N7000 полевик нужен только для зажигания светодиода аварии. При этом, его затвор ёмкостью около 50-80пф по-факту шунтирует управляющий вывод микросхемы драйвера, тем самым замедляя скорость выключения.
Разрезал дорожку затвора и последовательно с ним подключил 100кОм резистор:
На скорость зажигания светодиода это на глаз никак не повлияло. Зато время срабатывания защиты теперь... Внимание:

25нс!!
Теперь эту схему защиты можно применять на частотах до 40МГц.
|
| |
|
|
| kotrad78 | Дата: Пятница, 2025-Окт-10, 12:50 | Сообщение # 14 |
 мастер
Группа: Пользователи
Сообщений: 1083
Статус: Offline
| Привёл нумерацию деталей как для отдельного устройства.

1. Отдельную плату разрабатывать не буду, поскольку устройство быстродействующее. Делать его на длинных проводках нельзя. Его нужно монтировать на основную плату передатчика или УМ, как можно ближе к драйверу передатчика.
2. Все детали важны, поэтому что-то убирать или менять номиналы не рекомендую.
3. R1 и D1 - защита микросхем, если вдруг прошьёт 5В лм-ку. Их можно не ставить, но для надёжности пусть лучше будут.
4. Транзистор можно любой, 2N7000 или BS170, только не забывайте, что затвор у них - центральная ножка, а вот сток и исток по-разному.
5. Логика триггерной защёлки нужна быстродействующая, именно с индексом AHC (или AC, или LVC), или может что-то ещё более современное. Просто HC нельзя, они старые и медленные.
6. Компаратор U3 можно или американский или китайский, работают одинаково отлично. Китайский в 5 раз дешевле.
7. С3 имеет ёмкость 1мкф (можно чуть больше, но не меньше), SMD 1206. Он создаёт задержку, чтобы логика SN не защёлкивалась в момент подачи питания. Электролит сюда ставить нельзя, только керамику.
8. Фильтрующий электролит С7 не больше 22мкФ (можно 10мкФ), иначе логика SN может ложно защёлкиваться в момент подачи питания.
9. C5, R7 - фильтр дребезга, защита от ВЧ звона. Такую же роль играют R11, R12, R13, C9 и C10
10. R9 и R10 надёжно и правильно выключают из работы второй, неиспользуемый компаратор в U3.
11. R3 изолирует затвор Q1 от цепи управления драйвером, то есть, чтобы ёмкость затвора Q1 не увеличивала скорость срабатывания защиты.
12. Напряжение питания любое, от 8 до 18В.
13. Диод D2 - только Шоттки, максимально быстродействующий. Обычный кремниевый, типа 1N4148 ставить нельзя. Увеличится и время защиты, и минимальный порок детектируемого напряжения.
И фотка примерного монтажа, если кто захочет повторить защиту и самостоятельно разработать плату:
Сообщение отредактировал kotrad78 - Пятница, 2025-Окт-10, 13:10 |
| |
|
|
| kotrad78 | Дата: Воскресенье, 2025-Окт-12, 16:28 | Сообщение # 15 |
 мастер
Группа: Пользователи
Сообщений: 1083
Статус: Offline
| Цитата kotrad78 (  ) 13. Диод D2 - только Шоттки, максимально быстродействующий. Обычный кремниевый, типа 1N4148 ставить нельзя. Увеличится и время защиты, и минимальный порок детектируемого напряжения. Корректировка. Диод 1N4148 ставить можно:

Скорость срабатывания практически такая же, а минимальный порог срабатывания даже чуть вырос.
Собрал новую версию передатчика класса Е(Ш), проверил защиту на реальном сигнале со стока - срабатывает надёжно, драйверы отключаются мгновенно
Чуть позже, в отдельной теме расскажу подробности про этот передатчик.
Сообщение отредактировал kotrad78 - Воскресенье, 2025-Окт-12, 16:33 |
| |
|
|
|