|
Новые микросхемы для формирования двухтактного сигнала
| |
| kotrad78 | Дата: Вторник, 2024-Авг-27, 14:51 | Сообщение # 16 |
 мастер
Группа: Пользователи
Сообщений: 1081
Статус: Offline
| И ещё вопрос. Какую роль играет микросхема между компаратором и RC фазовращателем? В 12м сообщении это микросхема А3, во 2м сообщении это микросхема CD4001.
В моделировании убрал эту микросхему и подключил RC фазовращатель прямо на выход компаратора. Всё работает абсолютно точно так же, всё регулируется.
Может, она и не нужна вовсе? Схема тогда станет на 25% проще.
|
| |
|
|
| kotrad78 | Дата: Вторник, 2024-Авг-27, 20:39 | Сообщение # 17 |
 мастер
Группа: Пользователи
Сообщений: 1081
Статус: Offline
| Если микросхема между компаратором и фазовращателями не нужна, то конечная схема Формирователя V1.1 приобретает такой вид:
ссылка, если в теме будет замыленное изображение: https://drive.google.com/file....ve_link
 1. Привёл в порядок номиналы
2. Резисторы делителя между входной микросхемой и компаратором не нужны, убрал.
3. Триггер Шмитта нашёл в корпусе SOIC-14, на 3МГц должен работать отлично, до 10МГц, думаю удовлетворительно, тем более, что его запитал от 7В, то есть скорость работы будет чуть выше паспортной. Это напряжение максимальное по паспорту, так что работать будет надёжно.
4. Все микросхемы в удобных для пайки корпусах SOIC-8 или SOIC-14.
Теперь осталось дождаться ответа на главный вопрос - нужна или нет микросхема CD4001 между компаратором и RC (а в моём случае на варикапах) фазовращателе. Если нет, то начну делать печатную плату.
Сообщение отредактировал kotrad78 - Вторник, 2024-Авг-27, 20:42 |
| |
|
|
| raketayudin | Дата: Вторник, 2024-Авг-27, 22:51 | Сообщение # 18 |
 опытный
Группа: Модераторы
Сообщений: 586
Статус: Offline
| Цитата kotrad78 (  ) Какую роль играет микросхема между компаратором и RC фазовращателем? Это логический "ИЛИ-НЕ". Для режима RX\TX.
|
| |
|
|
| kotrad78 | Дата: Среда, 2024-Авг-28, 04:28 | Сообщение # 19 |
 мастер
Группа: Пользователи
Сообщений: 1081
Статус: Offline
| Цитата raketayudin (  ) Для режима RX\TX. Отлично, значит не нужен, т.к. прм/прд будет через реле, по питанию.
Итак, схема приобретает вот такой вид:
(в хорошем качестве: https://drive.google.com/file....ve_link )

Разработал печатную плату:

Размер платы 73мм х 48мм.
Конденсаторы выбрал SMD, и типоразмер 1210, чтобы удобно было паять тем, у кого слабое зрение. Все конденсаторы на плате одинаковые, по 100нф (кроме обвязки лм-ок, там по 330нф).
Резисторы выбрал обычные, выводные, т.к. они влияют на времязадающие параметры, поэтому, для температурной стабильности, чем больше резистор по размеру, тем лучше.
Варикапы выбрал чуть-чуть другие, они двойные, общий катод. Просто одинарные - ну совсем-совсем мелочь, 1мм длиной и 0.4мм шириной. А эти, двойные, более менее можно будет спокойно запаять.
Предусмотрел на плате 4 места под резисторы регулировки ширины импульсов, для каждого диапазона. Эти резисторы можно будет переключать внешним галетником, реле или вывести на синтезатор, кому как удобнее.
Если будут какие предложение, замечания - пишите). Если нет, завтра ещё раз всё проверю и отправлю на завод.
p.s. Нашёл небольшую проблемку, которая неизбежно возникнет в будущем. Все мы используем китайские подстроечные резисторы, которые начинают сыпаться уже через 2-3 года, даже если просто будут лежать. Это американские Bourns могут работать по 15-20 лет, но цена на них не наша.
Провёл моделирование обрывов всех трёх выводов подстроечного резистора, который регулирует ширину фронтов, вот видео:
https://drive.google.com/file....ve_link
- Если обрывается земляной вывод, формирователь просто выключается и передатчик просто выключится. Не страшно. - Если обрывается ползунковый вывод, импульсы двух каналов немного накладываются друг на другу. Да, транзисторы начнут сильно греться, но не смертельно. - А вот если обрывается верхний вывод, на выходе формирователя появляется логическая 1 на оба канала. Если защита по току в модуляторе не сработает, транзисторы передатчикам сгорят.
Самый простой способ избежать этого: - выставить подстроечным резистором нужную ширину фронтов, выпаять его и впаять 2 постоянных резистора, близких по номиналу к половинкам подстроечного.
Обрыв выводов резистора, который в противофазе регулирует ширину импульсов - не страшен. Просто один импульс будет чуть шире, другой чуть уже. Один транзистор будет греться чуть сильнее другого.
Сообщение отредактировал kotrad78 - Среда, 2024-Авг-28, 05:24 |
| |
|
|
| shwonder | Дата: Среда, 2024-Авг-28, 11:28 | Сообщение # 20 |
 просветленный
Группа: Модераторы
Сообщений: 3344
Статус: Offline
| Цитата kotrad78 (  ) Все мы используем китайские подстроечные резисторы, которые начинают сыпаться уже через 2-3 года, даже если просто будут лежать. та я их начал использовать лет 20 назад, в разных местах, и никогда никаких проблем не было, до сих пор. Бывает, когда резистор сильно замучен, это когда крутиш постоянно, но , за все время у меня было не более 2-3 случая. Поэтому такие сложности не оправданы, я так считаю.
Цитата kotrad78 (  ) Итак, схема приобретает вот такой вид: весь этот огород можно сделать на одном корпусе 74НС14, или на худой конец на 74НС04. И еще останутся элементы лишние.
а вот интересно, если элемент 74нс14 включить по схеме интегратора, резистор на входе и емкость в обратной связи, он будет работать?
|
| |
|
|
| kotrad78 | Дата: Среда, 2024-Авг-28, 13:01 | Сообщение # 21 |
 мастер
Группа: Пользователи
Сообщений: 1081
Статус: Offline
| Цитата shwonder (  ) а вот интересно, если элемент 74нс14 включить по схеме интегратора, резистор на входе и емкость в обратной связи, он будет работать? Я в работе логики не очень хорошо разбираюсь, если можете - нарисуйте такую схему, хоть на листике от руки, а я тогда уже попробую в программе смоделировать.
Пока же, по поводу "огорода", распишу так, как я понимаю необходимость всех элементов.
1. Входной компаратор на TLV3501.
У меня была мысль вообще его убрать со входа, ведь следующая мискросхема MAX913 тоже компаратор. Но, в моделировании всё это дело не заработало нормально. Пробовал 913-й делать по входу делитель напряжения Х2 резистивный, ну, для работы от синуса. Неа, не хочет она стабильно так работать. Так что, 3501 на входе нужна. Её основные задачи: - любой входной сигнал (синус, пилу, меандр) преобразовать в меандр. - любой входной маломощный сигнал (от 0.2В) усилить в +5В меандр. - какие бы ни были фронты у входного меандра, хоть по 100нс, на выходе фронты будут очень крутые, по 1.5-2нс.
То есть данная микросхема, какую бы рандомную гадость мы ей на вход не скормили, всегда выдаст чётенький и ровненький меандр до 15МГц (по паспорту она выдаст хороший меандр до 50МГц и удовлетворительный до 100МГц).
2. Следующая микросхема это компаратор на MAX913ESA
Его основная задача разделить входной меандр на два, в противофазе, и чтобы эта противофаза была максимально идеальной. Тут, не думаю, что есть смысл применять более медленные 74-е.
3. Блок регулятора ширины каждого импульса в противофазе.
В оригинальной схеме на один диапазон стояли конденсаторы, я же их заменил на варикапы, для многодиапазонности. И вот тут у меня есть мысль. Если у нас изначально есть ГПД, который выдаёт чистый синус. Либо у нас есть качественный синтезатор, на AD или Si, то там выходной сигнал практически идеален к 50% скважности. Если у нас входной сигнал ровно 50%, то этот узел нам будет не нужен, поскольку 3501 и 913-я ширину сигнала не ломают, а передают её 1 к 1.
В общем, это уже надо будет попробовать на готовой плате, возможно этот узел с варикапами можно будет полностью исключить.
4. Блок регулятора фронтов.
Если честно, мне тоже пока ни разу не попадались случаи, когда китайские синие многооборотные резисторы отваливались или начинали шуршать. Но, обычные китайские резисторы-крутилки с ручкой, серии WL, WH - сыпятся и отваливают только в путь, постоянно. Так что, лично я всё же перебдю и вместо подстроечника впаяю два постоянных.
5. Триггер Шмитта на 74AHC14D,118
Это самый скоростной триггер в корпусе с ножками, SOIC-14. Есть, конечно ещё более быстрые, в ранних схемах писал, но, в очень мелких корпусах. Без Триггера Шмитта вся схема работать не будет, на нём - главная концепция одновременной регулировки ширины фронтов. Так что, чем-то менять нельзя, не получится.
6. Выходной, "подчисточный" компаратор на TLV3501 на каждый канал.
Суть этого узла - вернуть высокую крутизну фронтов каждого канала. Ведь триггер у нас относительно медленный, около 10-15нс фронты, а 3501 вернёт этим фронтам снова 1.5нс, что хорошо скажется на работе уже драйверов самого передатчика. Ведь это я использую быстрые IXDD609CI, а кто-то может использовать самодельные драйверы на P-N полевиках.
Но, скажу так, если изначально использовать быстрые драйверы IXDD609CI, то при работе на 1.7 и 3МГц, выходной подчисточный узел на 3501-х можно будет убрать. Крутизны фронтов с выхода Триттера Шмитта будет достаточно для нормальной работы до 3МГц.
p.s. И вообще, я тут задумался. А нужны ли нам вообще эти частоты в 6.6 и 10.4МГц? Ведь в АМ на них никто не работает, только SSB, а двухтактный передатчик мы делаем именно только для АМ.
Сообщение отредактировал kotrad78 - Среда, 2024-Авг-28, 13:10 |
| |
|
|
| kotrad78 | Дата: Четверг, 2025-Фев-20, 06:46 | Сообщение # 22 |
 мастер
Группа: Пользователи
Сообщений: 1081
Статус: Offline
| Плата приехала давно, но, только сейчас до неё руки дошли.
Сначала решил впаять только базовые детали: входной компаратор и триггер Шмитта. Варикапы не ставил. В процессе наладки обнаружил, что неправильно подключил входы компаратора, пришлось "колхозить" дорожки.
Перейду сразу к результатам.
1. Варикапы или реле не нужны. Со 100пф конденсаторами и быстрыми микросхемами, регулировать скважность можно в интервале от 1.5МГц до 10МГц. Это отлично, т.к. схема очень сильно упрощается.
2. Резисторы R6 и R7 очень сильно влияют на стабильность работы схемы и минимальный порог скважности. Изначально поставил по 1кОм. Минимальная скважность на 3МГц получилась 43%. Этого показалось мало, стал думать, как уменьшить. В результате исследований понял, что за это отвечают R6 и R7. Уменьшил до 620 Ом, схема не захотела работать. Увеличил до 820 Ом - схема заработала, минимальный порог скважности: 1.5МГц - около 37% 3.4МГц - около 28%, что отлично.
Конечная схема получилась такой:
Нагрузка триггера Шмитта - ёмкость щупов осциллографа, поэтому на сигналах видны ВЧ звоны, в реальной схеме их не будет.
3МГц, минимальная скважность 30%
50%
И максимальная, 80%
Записал видео регулировки. Резистором R5 выставил одинаковую скважность в двух каналах и крутил только R8 - в начале видео 1.5МГц - потом 10МГц - и в конце 3.4МГц
Ссылка на видео, если у кого ютуб медленно работает: https://disk.yandex.ru/i/iEUoZHA5w9_yCQ
Чуть позже сделаю новый вариант печатной платы.
В общем, изделие работает. Работает стабильно и хорошо. Главное - обязательно ставить только качественные подстроечники, обычная ноунейм рассыпуха с Али не подойдёт. Опасно. Ведь от стабильности этих резисторов будет зависеть сквозной ток через транзисторы передатчика. Наверное, разработаю параллельно с подстроечниками и места под постоянные SMD, чтобы после настройки подстроечники выпаять и поставить стационарные резисторы.
|
| |
|
|
| kotrad78 | Дата: Пятница, 2025-Июн-20, 16:27 | Сообщение # 23 |
 мастер
Группа: Пользователи
Сообщений: 1081
Статус: Offline
| Собрал сейчас на макетке простейший формирователь двухтактного сигнала на SN74HC04N
Схему взял тут, на форуме, из каких-то старых конструкций передатчиков.
1. Резистор R3 не подключён. Левый вывод С1 в воздухе. При подаче питания микросхема возбуждается. На выходах логический 0 и 1, но с ВЧ синусоидальным сигналом амплитудой около 0.5В. При 5В потребляемый ток около 40-50мА.
2. Если левый вывод С1 замкнуть на массу, частота генерации микросхемы уменьшается, но амплитуда возбуждения становится равна 5В, на обоих выходах синусоидальный сигнал. Ток повышается до 60-70мА.
3. Если затем на левый вывод С1 подать сигнал с генератора (от 0.5В и выше, синус или меандр), генерация микросхемы прекращается и на выходе чистый двухтактный меандр, потребляемый ток падает до 5-6мА.
Как устранить это самовозбуждение? Пробовал подключить R3. Самовозбуждение полностью пропадает. Но, с генератора теперь нужно подавать 5В сигнал, чтобы микросхема заработала.
Временно оставил R3, с генератора подал 3.3МГц 5В и стал проводить исследования. Основная цель эксперимента - посмотреть, как будут меняться сигналы на выходе от RC цепочки задержки, в синем квадрате. Дело в том, что количество буферов для двух каналов разное. А каждый буфер вносит свою задержку передачи сигнала от входа к выходу. В итоге, если делать по авторский схеме без RC задержки, то сигналы на выходе будут пересекаться, создавая сквозной ток в передатчике.
1. Резистор задержки (на схеме подписан 200Ом, на макетке подстроечник 500Ом) выкручен в 0, то есть авторская схема, сигналы на выходе:
Как видим, справа сигналы не пересекаются, сквозного тока не будет. Но слева сигналы пересекаются, создавая область, указанную красной стрелкой. Эта область будет создавать сквозной ток в транзисторах передатчика.
2. Потихоньку крутим подстроечный резистор, номинал получился 15-16Ом.
Слева область сквозного тока заметно уменьшилась, справа стала такой же, как и слева. Мне думается, что это будет хороший результат для реальной работы передатчика. Ведь я снимал показания щупами с земляными крокодилами, а не с земляной пружинкой, а крокодилы вносят увеличение наклона фронтов. Плюс использовал старую HC микросхему (была просто под рукой).
По даташиту: HC время спада и нарастания при 4.5В 24/19нс AHC время спада и нарастания при 5В 5.5/7.5нс
То есть, при применении более новой SN74AHC04N это пересечение, вызывающее сквозной ток должно стать ещё меньше.
3. И последний эксперимент, резистор выкручен на максимум, в 500Ом:
В общем, симметрия выходных сигналов с помощью RC цепочки показала себя хорошо. Среднее её значение 100пф + 15Ом. Осталось победить самовозбуждение при отсутствии сигнала с генератора, чтобы при этом сохранялась возможность подачи слабого сигнала.
Какие будут версии, идеи?
|
| |
|
|
| shwonder | Дата: Пятница, 2025-Июн-20, 16:54 | Сообщение # 24 |
 просветленный
Группа: Модераторы
Сообщений: 3344
Статус: Offline
| увеличить R2 . 10К, потом 47К, потом 100К. этот резистор переводит логический элемент в аналоговый усилитель, резистор 1 определяет входное сопротивление. Оно работает но надо потрахаться. А по большому счету, то же можно сделать на этой же мс по схеме более ранней, с делением на два. Только не делить на два, а получить инверсный сигнал через инвертор.
похожее , только без разведения фронтов , вот тут : https://radiorubka.at.ua/forum/8-266-1
|
| |
|
|
| kotrad78 | Дата: Пятница, 2025-Июн-20, 19:46 | Сообщение # 25 |
 мастер
Группа: Пользователи
Сообщений: 1081
Статус: Offline
| Цитата shwonder (  ) резистор 1 определяет входное сопротивление. Так у всей же логики входное сопротивление очень большое, десятки, сотни МОм, там же обычно полевые транзисторы стоят. Выходит к этому большому сопротивлению мы добавляем R1. Выходит у нас входное сопротивление получается "очень большое Rвх логики" + 150Ом. Да, там стоит с выхода на вход 4.7кОм, который тоже добавляется к сопротивлению, точнее отнимается, поскольку выход же логики всегда обычно очень низкий, единицы или меньше Ом.
В итоге, общее входное сопротивление такой схемы примерно R1 + R2, то есть около 4.85кОм. А выходное сопротивление генератора, синтезатора обычно 50Ом. Может быть в реализации этого и кроется причина самовозбуждения?
Но, мы хотим первый буфер использовать как усилитель... Примерно в 10 раз по напряжению, если нужно подать 0.5В. Значит соотношение резисторов должно быть 1:10. При этом, нам нужно сохранить RВх, может и не 50Ом, но, пусть хотя бы 150 Ом.
В таком случае, может быть будет правильным R1 со 150Ом уменьшить до 15Ом, а R2 с 4.7кОм уменьшить до 150Ом?
Не, не правильно, я не учёл, что каскад же усиливает сигнал и через R2 часть его возвращает на вход, в итоге общее сопротивление по переменному току будет около 200Ом...
Сообщение отредактировал kotrad78 - Пятница, 2025-Июн-20, 20:31 |
| |
|
|
| kotrad78 | Дата: Суббота, 2025-Июн-21, 05:54 | Сообщение # 26 |
 мастер
Группа: Пользователи
Сообщений: 1081
Статус: Offline
| Цитата shwonder (  ) Оно работает но надо потрахаться. Подумал, покумекал. Не, не хочу эту схему делать. Тем более, что она просто формирует двухтактный сигнал, но мёртвое время всё равно не регулирует и сквозной ток всё равно будет. Так что, просто модернизирую уже готовую схему регулировки мёртвого времени.
Она себя отлично показала, так что, просто переделаю её на выводные DIP микросхемы.
Вот такая схема получилась:
Её можно в теории вообще было бы сделать на одной U2, на буферных триггерах Шмитта. Но, не хочу рисковать, лучше сделать надёжно, как уже проверено.
Моделирование показывает стабильную работоспособность. Регулировка скважности двух каналов одновременно подстроечным резистором:
U1 74HC04 формирует двухтактный сигнал. Между выходными каналами есть неизбежная задержка из-за применения 3-х буферов, она будет проявляться в том, что конечный меандр одного канала будет чуть шире другого. Чтобы их выровнять, нужно подобрать резистор R7 (на моделировании) или R6 на схеме. Других настроек не требуется.
Единственное, на что очень нужно обратить внимание - это на надёжность подстроечника мёртвого времени, который будет регулировать конечный сквозной ток в передатчике. - если оборвётся нижний вывод - не страшно. - если оборвётся ползунок - не страшно. - если оборвётся верхний вывод - оба плеча передатчика откроются одновременно, и, если в передатчике (модуляторе) не будет защиты по току, транзисторы могут сгореть.
Для настройки сквозного тока можно временно поставить китайский подстроечник, но потом, убрать его обязательно и впаять два постоянных. Либо же сразу поставить американский Bourns или найти советский, военной приёмки.
|
| |
|
|
| kotrad78 | Дата: Суббота, 2025-Июн-28, 22:00 | Сообщение # 27 |
 мастер
Группа: Пользователи
Сообщений: 1081
Статус: Offline
| Смоделировал формирователь только на одной микросхеме, триггере Шмитта.
Работает..
Резисторы R6 и R11 в сумме 540Ом, т.к. промышленность такого номинала не выпускает. Моделирование показывает, что разделитель фронтов будет работать и на одной микросхеме. Здорово. Заказываю печатную плату для теста или есть какие подводные камни?
|
| |
|
|
| shwonder | Дата: Четверг, 2025-Авг-14, 12:55 | Сообщение # 28 |
 просветленный
Группа: Модераторы
Сообщений: 3344
Статус: Offline
| самое впемя вспомнить об этой схеме. В плане строительства драйвера с выходом на двух мосфетах. Выход этой схемы можно дать на затворы, сквозняк можно убрать полностью. Непонятности: - как сможет один элемент 74нс04 работать на затвор мосфета? Это можно установить только экскрементом.
|
| |
|
|
| kotrad78 | Дата: Пятница, 2025-Авг-15, 11:56 | Сообщение # 29 |
 мастер
Группа: Пользователи
Сообщений: 1081
Статус: Offline
| Цитата shwonder (  ) Непонятности: - как сможет один элемент 74нс04 работать на затвор мосфета? Совершенно никак не сможет. Слишком малый выходной ток у одного элемента. Только, разве что применять 5В (по затвору) GaN транзисторы. Их раскачает, т.к. у них входная ёмкость как у 2N7000. А вот кремниевые и карбид-кремниевые никак. Только потом драйвер ставить.
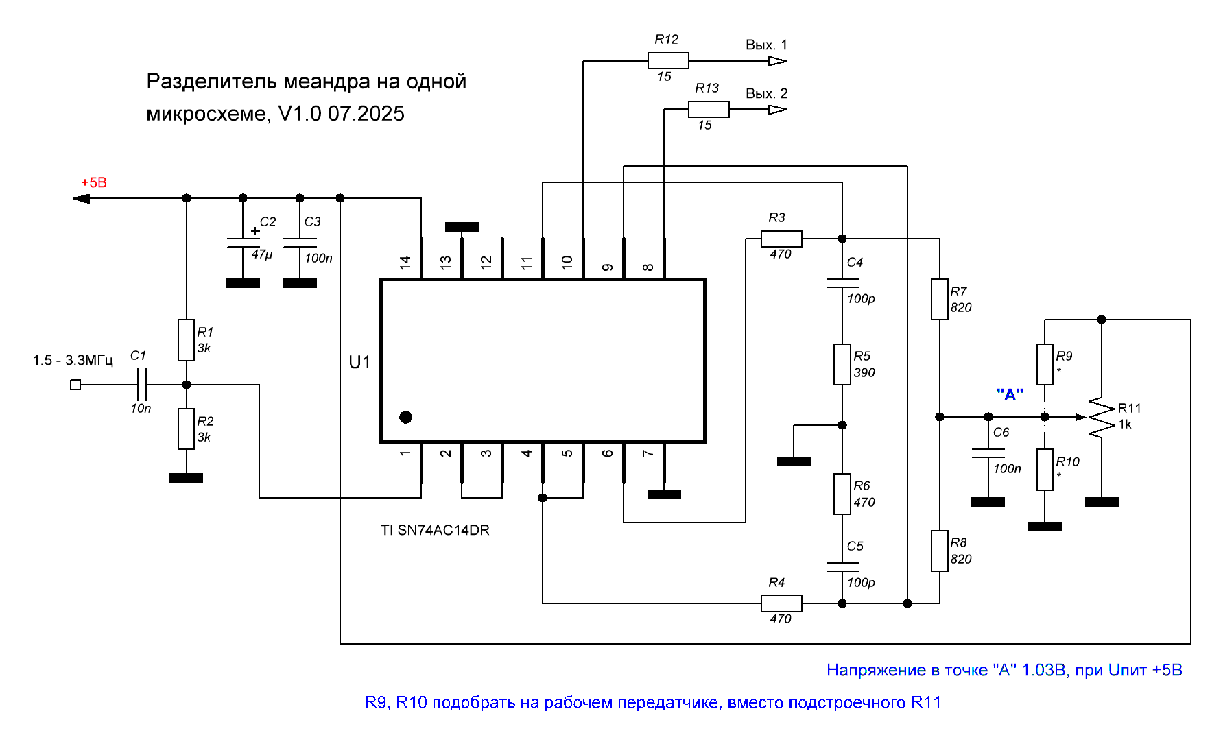
Итак, приехала плата, детали, спаял разделитель меандра на одной микросхеме. На триггере Шмитта TI SN74AC14DR, брал вот такие: https://www.lcsc.com/product-detail/C352942.html 0.9$ за 5шт.
Схема:

Фото макетки:

Схема заработала сразу, вообще без каких либо проблем.
1. Сначала R5 и R6 были равны, по 470Ом, сигнал подстроечным резистором R11 получилось вот такой выставить:

Разделение абсолютное, сигналы не пересекаются. Правда скважность одного канала 42%, второго 45%. Поэтому, немного поигрался с резисторами R5 и R6. R6 оставил 470Ом, R5 уменьшил до 390Ом.
Картина получилась теперь такая:

Скважность одного канала 43.6% (увеличилась), второго 44.7% (уменьшилась). В принципе, можно было бы ещё поиграться с номиналами, думаю, можно было бы достичь идеальной ровности скважности. Но, полагаю и так неплохо. Да даже и если оба по 470 Ом будут, тоже норм.
И вот такой сигнал на частоте 1.6МГц, при 470/390Ом. Подстроечник не крутил, просто сменил частоту генератора.

И вот видео, процесс кручения подстроечника и потом смена частоты:
Ссылка на видео, у кого Ютуб не работает: https://disk.yandex.ru/i/_20OsSkvIP5Sfg
Итого.
Учитывая то, что применяется всего 1 копеечная микросхема, плюс мёртвое время сохраняется при смене частоты 1.6/3.3МГц, думаю, получилось неплохо. Что скажете?
Если что, можно и DIP-14 микросхему поставить, правда она дороже https://www.lcsc.com/product-detail/C2868771.html
Сообщение отредактировал kotrad78 - Пятница, 2025-Авг-15, 12:04 |
| |
|
|
| shwonder | Дата: Пятница, 2025-Авг-15, 13:43 | Сообщение # 30 |
 просветленный
Группа: Модераторы
Сообщений: 3344
Статус: Offline
| Цитата kotrad78 (  ) Совершенно никак не сможет. Слишком малый выходной ток у одного элемента оно может и так, но нужно проверить. Ну, а если не так, то всегда можно поставить 74нс541, разделив на две части, по 4 канала.
|
| |
|
|
|